Warning:
JavaScript is turned OFF. None of the links on this page will work until it is reactivated.
If you need help turning JavaScript On, click here.
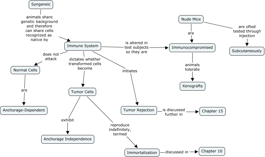
This Concept Map, created with IHMC CmapTools, has information related to: Chapter 3-05 SKM, Immune System is altered in test subjects so they are Immunocompromised, Tumor Cells reproduce indefinitely, termed Immortalization, Tumor Cells exhibit Anchorage Independence, Normal Cells are Anchorage-Dependent, Immortalization discussed in Chapter 10, Immune System dictates whether transformed cells become Tumor Cells, Syngeneic animals share genetic background and therefore can share cells recognized as native by Immune System, Nude Mice are ofted tested through injection Subcutaneously, Immune System does not attack Normal Cells, Tumor Rejection is discussed further in Chapter 15, Immunocompromised animals tolerate Xenografts, Immune System initiates Tumor Rejection, Nude Mice are Immunocompromised