Warning:
JavaScript is turned OFF. None of the links on this page will work until it is reactivated.
If you need help turning JavaScript On, click here.
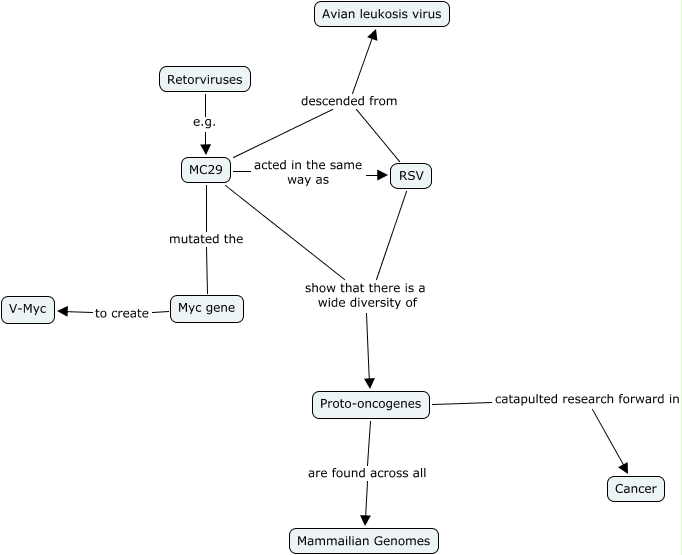
This Concept Map, created with IHMC CmapTools, has information related to: 3.10, Myc gene to create V-Myc, Retorviruses e.g. MC29, RSV show that there is a wide diversity of Proto-oncogenes, MC29 show that there is a wide diversity of Proto-oncogenes, Proto-oncogenes catapulted research forward in Cancer, RSV descended from Avian leukosis virus, MC29 descended from Avian leukosis virus, MC29 mutated the Myc gene, MC29 acted in the same way as RSV, Proto-oncogenes are found across all Mammailian Genomes