Warning:
JavaScript is turned OFF. None of the links on this page will work until it is reactivated.
If you need help turning JavaScript On, click here.
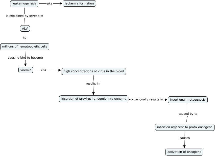
This Concept Map, created with IHMC CmapTools, has information related to: 3.11, ALV to millions of hematopoietic cells, high concentrations of virus in the blood results in insertion of provirus randomly into genome, leukemogenesis aka leukemia formation, leukemogenesis is explained by spread of ALV, viremic aka high concentrations of virus in the blood, insertion of provirus randomly into genome occasionally results in insertional mutagenesis, insertion adjacent to proto-oncogene causes activation of oncogene, millions of hematopoietic cells causing bird to become viremic, insertional mutagenesis caused by to insertion adjacent to proto-oncogene