Warning:
JavaScript is turned OFF. None of the links on this page will work until it is reactivated.
If you need help turning JavaScript On, click here.
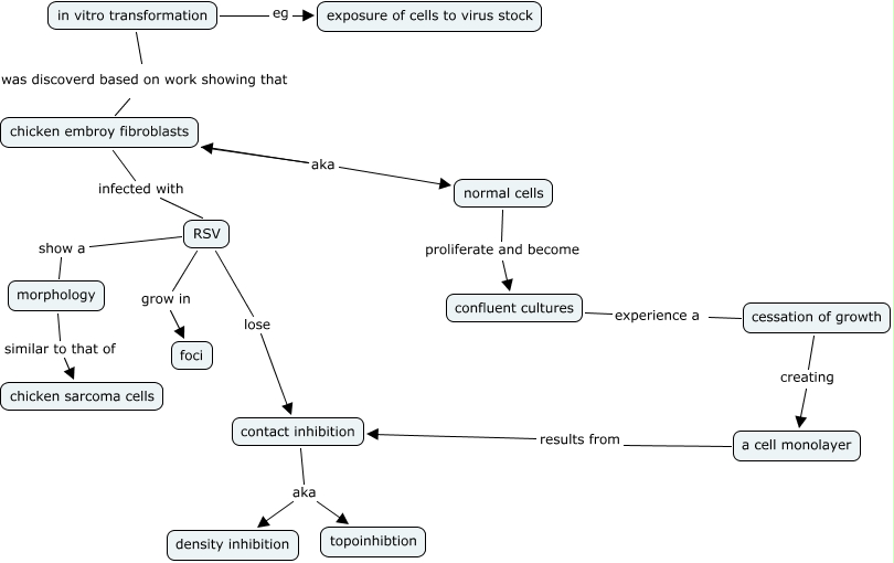
This Concept Map, created with IHMC CmapTools, has information related to: 3.2, cessation of growth creating a cell monolayer, RSV grow in foci, in vitro transformation was discoverd based on work showing that chicken embroy fibroblasts, in vitro transformation eg exposure of cells to virus stock, RSV show a morphology, contact inhibition aka density inhibition, morphology similar to that of chicken sarcoma cells, confluent cultures experience a cessation of growth, RSV lose contact inhibition, chicken embroy fibroblasts aka normal cells, chicken embroy fibroblasts infected with RSV, contact inhibition aka topoinhibtion, a cell monolayer results from contact inhibition, normal cells proliferate and become confluent cultures