Warning:
JavaScript is turned OFF. None of the links on this page will work until it is reactivated.
If you need help turning JavaScript On, click here.
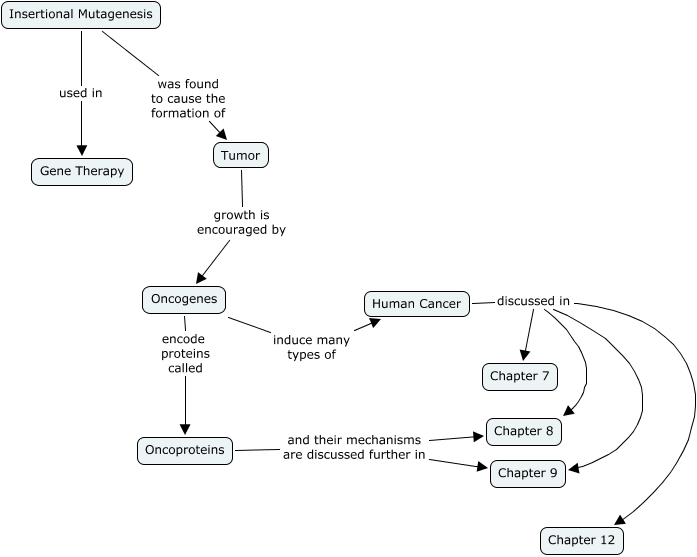
This Concept Map, created with IHMC CmapTools, has information related to: Chapter 3-13 SKM, Oncoproteins and their mechanisms are discussed further in Chapter 9, Human Cancer discussed in Chapter 9, Oncogenes encode proteins called Oncoproteins, Oncogenes induce many types of Human Cancer, Human Cancer discussed in Chapter 7, Oncoproteins and their mechanisms are discussed further in Chapter 8, Human Cancer discussed in Chapter 12, Tumor growth is encouraged by Oncogenes, Insertional Mutagenesis was found to cause the formation of Tumor, Insertional Mutagenesis used in Gene Therapy, Human Cancer discussed in Chapter 8