Warning:
JavaScript is turned OFF. None of the links on this page will work until it is reactivated.
If you need help turning JavaScript On, click here.
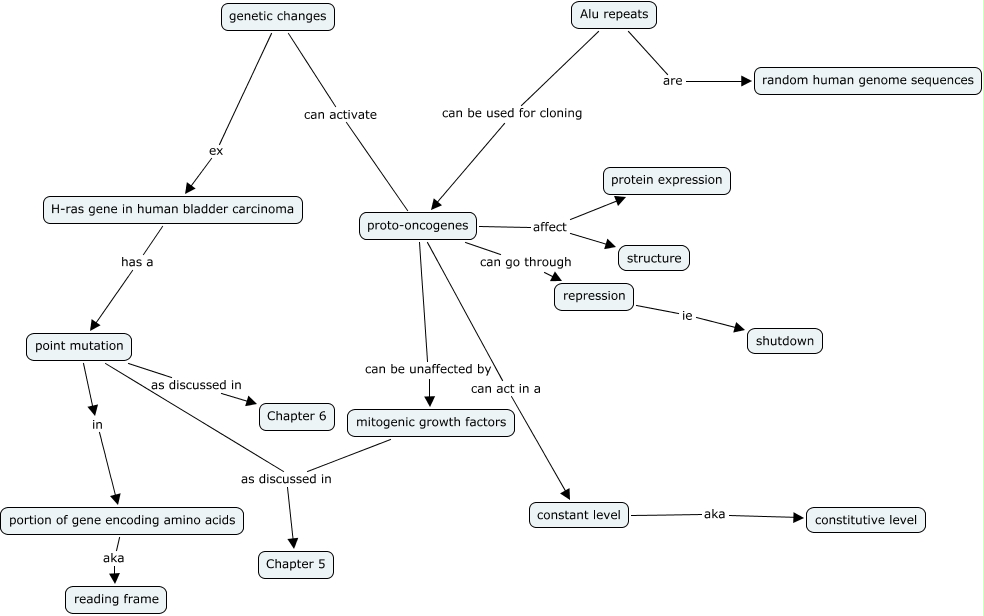
This Concept Map, created with IHMC CmapTools, has information related to: Chapter 4-4, repression ie shutdown, proto-oncogenes can go through repression, point mutation as discussed in Chapter 5, constant level aka constitutive level, point mutation as discussed in Chapter 6, point mutation in portion of gene encoding amino acids, proto-oncogenes can be unaffected by mitogenic growth factors, mitogenic growth factors as discussed in Chapter 5, genetic changes ex H-ras gene in human bladder carcinoma, Alu repeats are random human genome sequences, proto-oncogenes can act in a constant level, Alu repeats can be used for cloning proto-oncogenes, H-ras gene in human bladder carcinoma has a point mutation, portion of gene encoding amino acids aka reading frame, genetic changes can activate proto-oncogenes, proto-oncogenes affect protein expression, proto-oncogenes affect structure