Warning:
JavaScript is turned OFF. None of the links on this page will work until it is reactivated.
If you need help turning JavaScript On, click here.
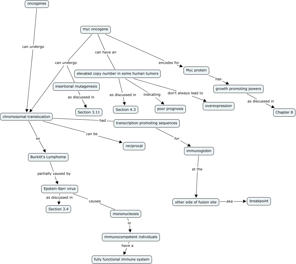
This Concept Map, created with IHMC CmapTools, has information related to: Chapter 4-5, elevated copy number in some human tumors as discussed in Section 4.3, myc oncogene can undergo insertional mutagenesis, elevated copy number in some human tumors don't always lead to overexpression, oncogenes can undergo chromosomal translocation, myc oncogene can have an elevated copy number in some human tumors, immunocompetent individuals have a fully functional immune system, chromosomal translocation can be reciprocal, other side of fusion site aka breakpoint, Epstein-Barr virus as discussed in Section 3.4, growth promoting powers as discussed in Chapter 8, myc oncogene encodes for Myc protein, elevated copy number in some human tumors indicating poor prognosis, Epstein-Barr virus causes mononucleosis, chromosomal translocation had transcription promoting sequences, Burkitt's Lymphoma partially caused by Epstein-Barr virus, immunoglobin at the other side of fusion site, transcription promoting sequences for immunoglobin, insertional mutagenesis as discussed in Section 3.11, myc oncogene can undergo chromosomal translocation, mononucleosis in immunocompetent individuals