Warning:
JavaScript is turned OFF. None of the links on this page will work until it is reactivated.
If you need help turning JavaScript On, click here.
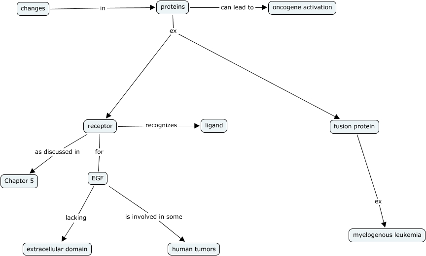
This Concept Map, created with IHMC CmapTools, has information related to: Chapter 4-6, proteins ex fusion protein, proteins ex receptor, receptor as discussed in Chapter 5, EGF is involved in some human tumors, proteins can lead to oncogene activation, receptor for EGF, changes in proteins, fusion protein ex myelogenous leukemia, EGF lacking extracellular domain, receptor recognizes ligand