Warning:
JavaScript is turned OFF. None of the links on this page will work until it is reactivated.
If you need help turning JavaScript On, click here.
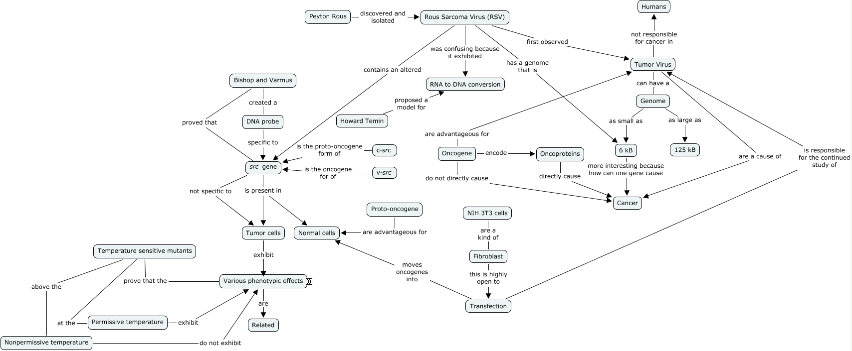
This Concept Map, created with IHMC CmapTools, has information related to: Chapter 3+4 discussion, Tumor cells exhibit Immortalization, Tumor cells exhibit Anchorage independence, Temperature sensitive mutants at the Permissive temperature, Tumor cells exhibit Tumorigenicity, Rous Sarcoma Virus (RSV) was confusing because it exhibited RNA to DNA conversion, Genome as large as 125 kB, Oncoproteins directly cause Cancer, Tumor cells exhibit Increased glucose transport, Bishop and Varmus proved that src gene, Bishop and Varmus created a DNA probe, 6 kB more interesting because how can one gene cause Cancer, Proto-oncogene are advantageous for Normal cells, Tumor Virus not responsible for cancer in Humans, Tumor Virus are a cause of Cancer, Fibroblast this is highly open to Transfection, NIH 3T3 cells are a kind of Fibroblast, src gene is present in Tumor cells, Howard Temin proposed a model for RNA to DNA conversion, Rous Sarcoma Virus (RSV) contains an altered src gene, Tumor Virus can have a Genome