Warning:
JavaScript is turned OFF. None of the links on this page will work until it is reactivated.
If you need help turning JavaScript On, click here.
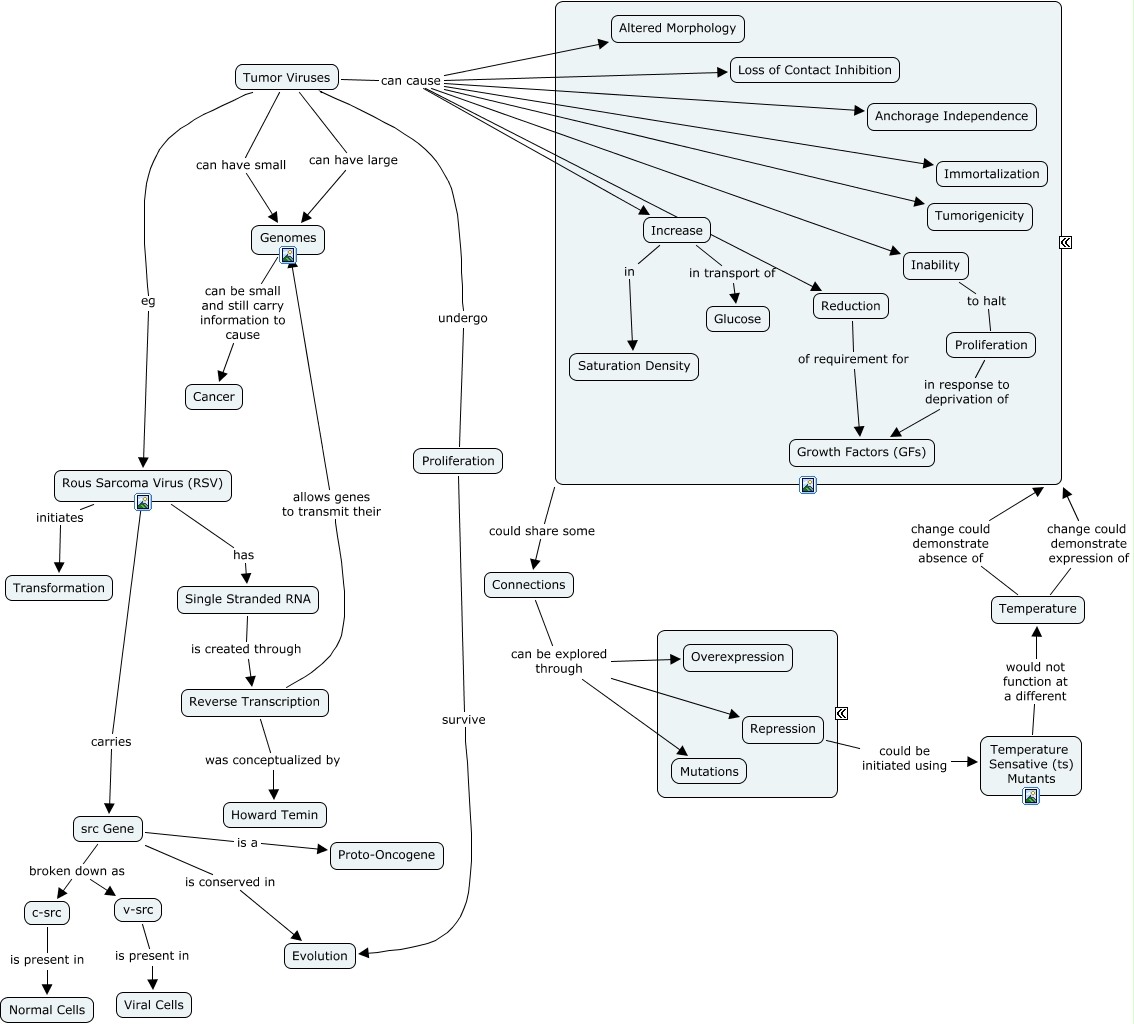
This Concept Map, created with IHMC CmapTools, has information related to: Chapter 3 Discussion, Reduction of requirement for Growth Factors (GFs), Tumor Viruses can cause Reduction, Proliferation in response to deprivation of Growth Factors (GFs), Single Stranded RNA is created through Reverse Transcription, Tumor Viruses eg Rous Sarcoma Virus (RSV), src Gene is conserved in Evolution, Genomes can be small and still carry information to cause Cancer, Tumor Viruses can cause Tumorigenicity, Inability to halt Proliferation, Changes could share some Connections, Rous Sarcoma Virus (RSV) initiates Transformation, Temperature change could demonstrate absence of Changes, Tumor Viruses can cause Immortalization, src Gene broken down as v-src, Reverse Transcription allows genes to transmit their Genomes, Temperature Sensative (ts) Mutants would not function at a different Temperature, Reverse Transcription was conceptualized by Howard Temin, Rous Sarcoma Virus (RSV) has Single Stranded RNA, Increase in transport of Glucose, Tumor Viruses can cause Anchorage Independence