Warning:
JavaScript is turned OFF. None of the links on this page will work until it is reactivated.
If you need help turning JavaScript On, click here.
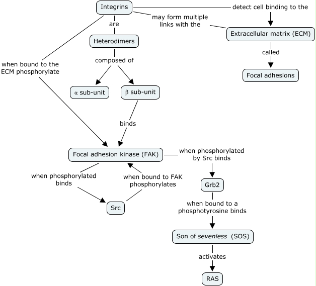
This Concept Map, created with IHMC CmapTools, has information related to: Section 6-9, Son of sevenless (SOS) activates RAS, β sub-unit binds Focal adhesion kinase (FAK), Integrins detect cell binding to the Extracellular matrix (ECM), Focal adhesion kinase (FAK) when phosphorylated by Src binds Grb2, Src when bound to FAK phosphorylates Focal adhesion kinase (FAK), Focal adhesion kinase (FAK) when phosphorylated binds Src, Integrins are Heterodimers, Integrins when bound to the ECM phosphorylate Focal adhesion kinase (FAK), Grb2 when bound to a phosphotyrosine binds Son of sevenless (SOS), Heterodimers composed of α sub-unit, Integrins may form multiple links with the Extracellular matrix (ECM), Heterodimers composed of β sub-unit, Extracellular matrix (ECM) called Focal adhesions