Warning:
JavaScript is turned OFF. None of the links on this page will work until it is reactivated.
If you need help turning JavaScript On, click here.
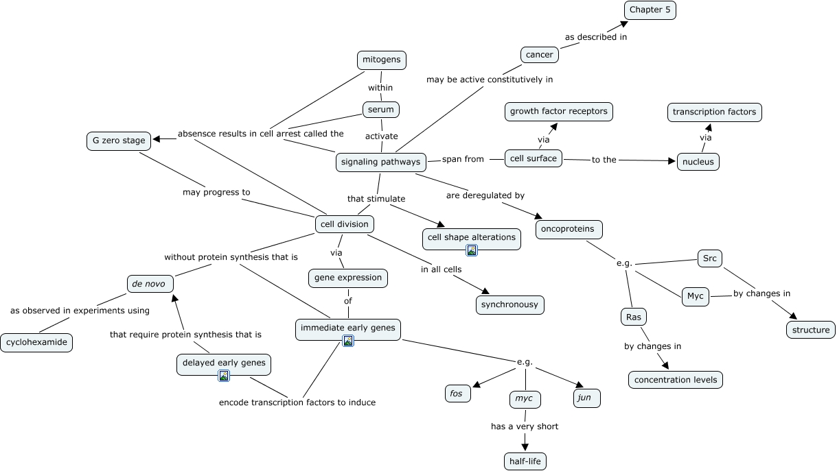
This Concept Map, created with IHMC CmapTools, has information related to: Section 6.1, signaling pathways absensce results in cell arrest called the G zero stage, serum absensce results in cell arrest called the G zero stage, oncoproteins e.g. Ras, immediate early genes e.g. myc, signaling pathways that stimulate cell division, mitogens within serum, cell division via gene expression, signaling pathways are deregulated by oncoproteins, cell surface via growth factor receptors, cell division in all cells synchronousy, serum activate signaling pathways, immediate early genes e.g. jun, mitogens absensce results in cell arrest called the G zero stage, G zero stage may progress to cell division, oncoproteins e.g. Myc, immediate early genes e.g. fos, immediate early genes without protein synthesis that is de novo, gene expression of immediate early genes, signaling pathways span from cell surface, immediate early genes encode transcription factors to induce delayed early genes