Warning:
JavaScript is turned OFF. None of the links on this page will work until it is reactivated.
If you need help turning JavaScript On, click here.
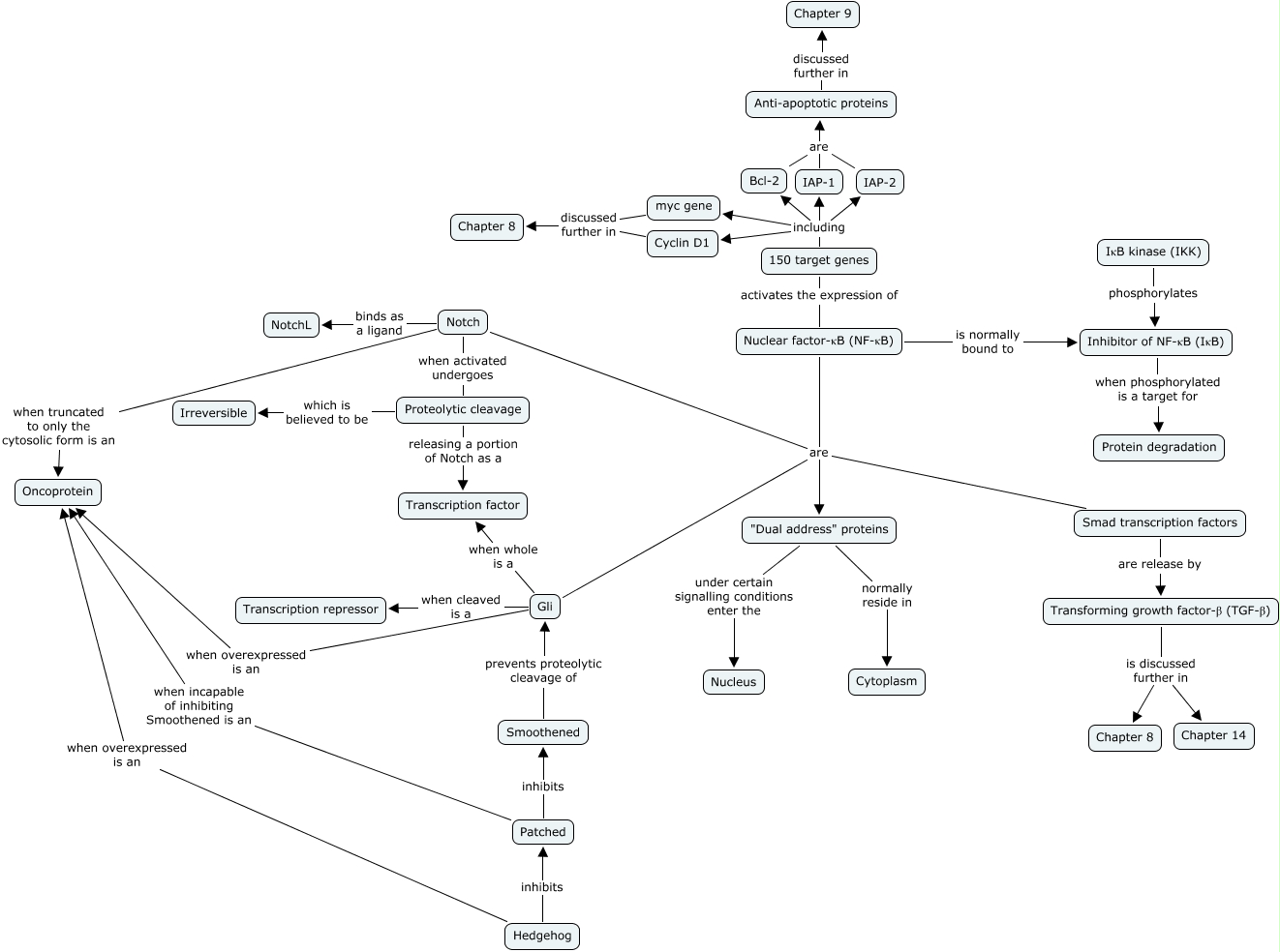
This Concept Map, created with IHMC CmapTools, has information related to: Section 6-12, Patched inhibits Smoothened, 150 target genes including myc gene, Nuclear factor-κB (NF-κB) activates the expression of 150 target genes, Notch when truncated to only the cytosolic form is an Oncoprotein, Transforming growth factor-β (TGF-β) is discussed further in Chapter 8, Notch are "Dual address" proteins, Gli when cleaved is a Transcription repressor, Transforming growth factor-β (TGF-β) is discussed further in Chapter 14, Patched when incapable of inhibiting Smoothened is an Oncoprotein, myc gene discussed further in Chapter 8, 150 target genes including IAP-2, 150 target genes including IAP-1, IκB kinase (IKK) phosphorylates Inhibitor of NF-κB (IκB), Notch binds as a ligand NotchL, 150 target genes including Bcl-2, "Dual address" proteins normally reside in Cytoplasm, Gli when whole is a Transcription factor, Proteolytic cleavage which is believed to be Irreversible, Notch when activated undergoes Proteolytic cleavage, Gli when overexpressed is an Oncoprotein