Warning:
JavaScript is turned OFF. None of the links on this page will work until it is reactivated.
If you need help turning JavaScript On, click here.
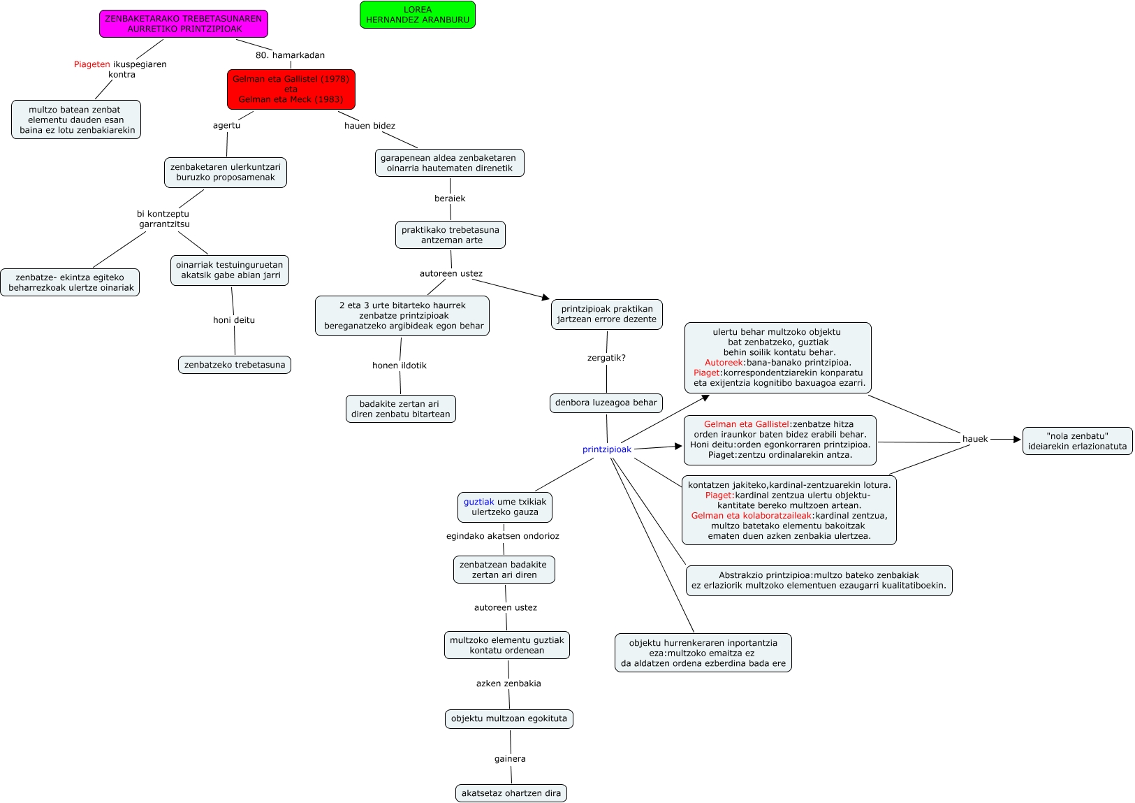
Este mapa conceptual tiene información relacionada a: 2.zatia, Gelman eta Gallistel:zenbatze hitza orden iraunkor baten bidez erabili behar. Honi deitu:orden egonkorraren printzipioa. Piaget:zentzu ordinalarekin antza. hauek "nola zenbatu" ideiarekin erlazionatuta, praktikako trebetasuna antzeman arte autoreen ustez printzipioak praktikan jartzean errore dezente, denbora luzeagoa behar printzipioak objektu hurrenkeraren inportantzia eza:multzoko emaitza ez da aldatzen ordena ezberdina bada ere, zenbaketaren ulerkuntzari buruzko proposamenak bi kontzeptu garrantzitsu oinarriak testuinguruetan akatsik gabe abian jarri, denbora luzeagoa behar printzipioak Gelman eta Gallistel:zenbatze hitza orden iraunkor baten bidez erabili behar. Honi deitu:orden egonkorraren printzipioa. Piaget:zentzu ordinalarekin antza., garapenean aldea zenbaketaren oinarria hautematen direnetik beraiek praktikako trebetasuna antzeman arte, Gelman eta Gallistel (1978) eta Gelman eta Meck (1983) hauen bidez garapenean aldea zenbaketaren oinarria hautematen direnetik, denbora luzeagoa behar printzipioak ulertu behar multzoko objektu bat zenbatzeko, guztiak behin soilik kontatu behar. Autoreek:bana-banako printzipioa. Piaget:korrespondentziarekin konparatu eta exijentzia kognitibo baxuagoa ezarri., objektu multzoan egokituta gainera akatsetaz ohartzen dira, kontatzen jakiteko,kardinal-zentzuarekin lotura. Piaget:kardinal zentzua ulertu objektu- kantitate bereko multzoen artean. Gelman eta kolaboratzaileak:kardinal zentzua, multzo batetako elementu bakoitzak ematen duen azken zenbakia ulertzea. hauek "nola zenbatu" ideiarekin erlazionatuta