WARNING:
JavaScript is turned OFF. None of the links on this concept map will
work until it is reactivated.
If you need help turning JavaScript On, click here.
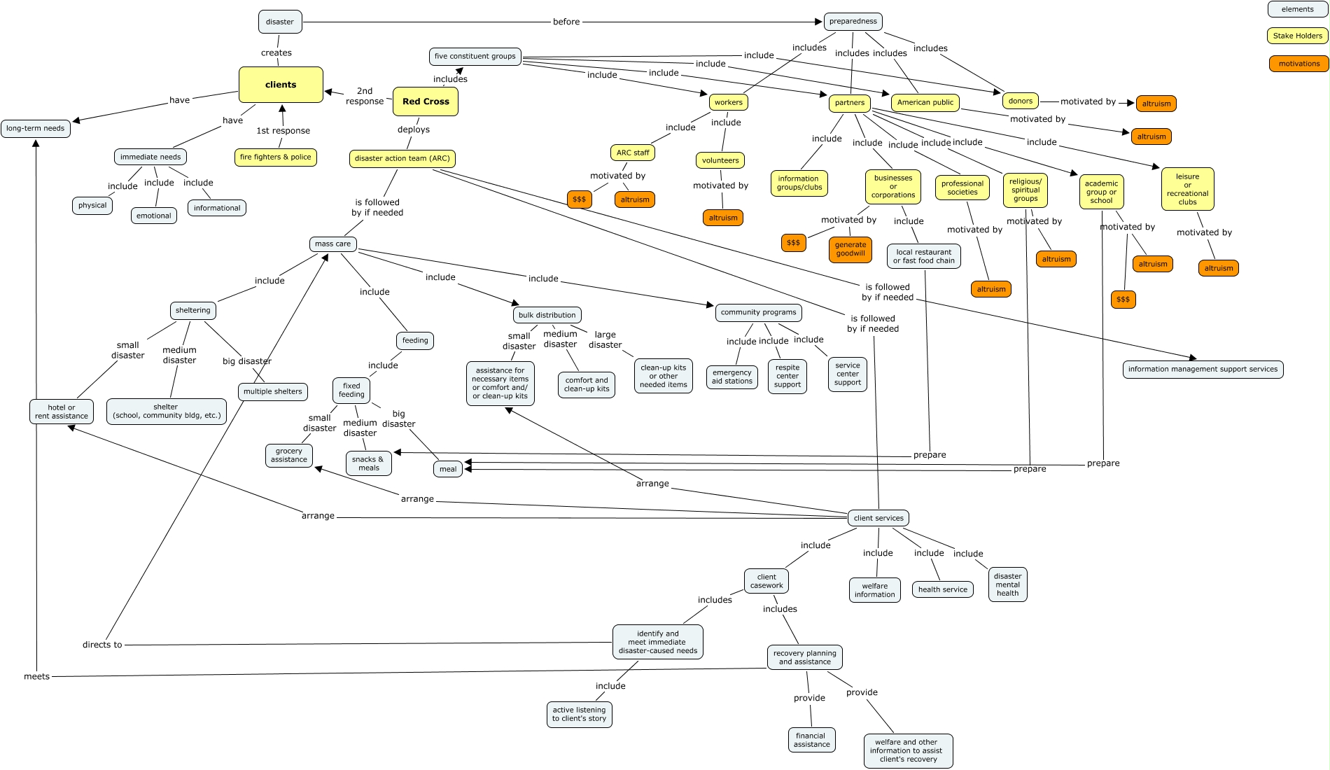
This Concept Map, created with IHMC CmapTools, has information related to: response map, sheltering big disaster multiple shelters, businesses or corporations motivated by $$$, client services include disaster mental health, recovery planning and assistance meets long-term needs, client services arrange hotel or rent assistance, partners include leisure or recreational clubs, recovery planning and assistance provide welfare and other information to assist client's recovery, ARC staff motivated by $$$, feeding include fixed feeding, sheltering small disaster hotel or rent assistance, identify and meet immediate disaster-caused needs include active listening to client's story, fixed feeding medium disaster snacks & meals, fire fighters & police 1st response clients, five constituent groups include workers, recovery planning and assistance provide financial assistance, local restaurant or fast food chain prepare snacks & meals, mass care include bulk distribution, mass care include sheltering, American public motivated by altruism, community programs include emergency aid stations