WARNING:
JavaScript is turned OFF. None of the links on this concept map will
work until it is reactivated.
If you need help turning JavaScript On, click here.
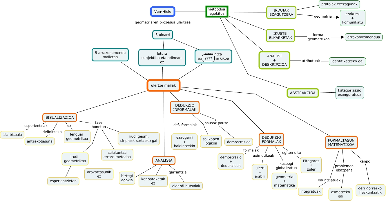
Este Cmap, tiene información relacionada con: aintzane arrastua lekuona, adikuntza egitura jerarkikoa ???? ulertze mailak, BISUALIZAZIOA esperientziak isla bisuala, 5 arrazonamendu mailetan ???? ulertze mailak, Van-Hiele metdodoa egokituz IKUSTE ELKARKETAK, Van-Hiele metdodoa egokituz ANALISI + DESKRIPZIOA, IRDUIAK EZAGUTZERA geometria erakutsi + komunikatu, 3 oinarri ???? lotura subjektibo eta adinean ez, irudi geometrikoa ???? esperientzietan, Van-Hiele metdodoa egokituz IRDUIAK EZAGUTZERA, ulertze mailak ???? BISUALIZAZIOA, BISUALIZAZIOA ez lenguai geometrikoa, BISUALIZAZIOA fase honetan irudi geometrikoa, ABSTRAKZIOA ???? kategorizazio esanguratsua, FORMALTASUN MATEMATIKOA problemen ebazpena asmatzeko gai, DEDUKZIO INFORMALAK pausoz pauso demostrazioa, Van-Hiele geometriaren prozesua ulertzea 3 oinarri, ANALISIA ???? hiztegi egokia, ANALISIA ???? konparaketak ez, FORMALTASUN MATEMATIKOA kanpo derrigorrezko hezkuntzatik, DEDUKZIO FORMALAK formalak demostrazio + dedukzioak