WARNING:
JavaScript is turned OFF. None of the links on this concept map will
work until it is reactivated.
If you need help turning JavaScript On, click here.
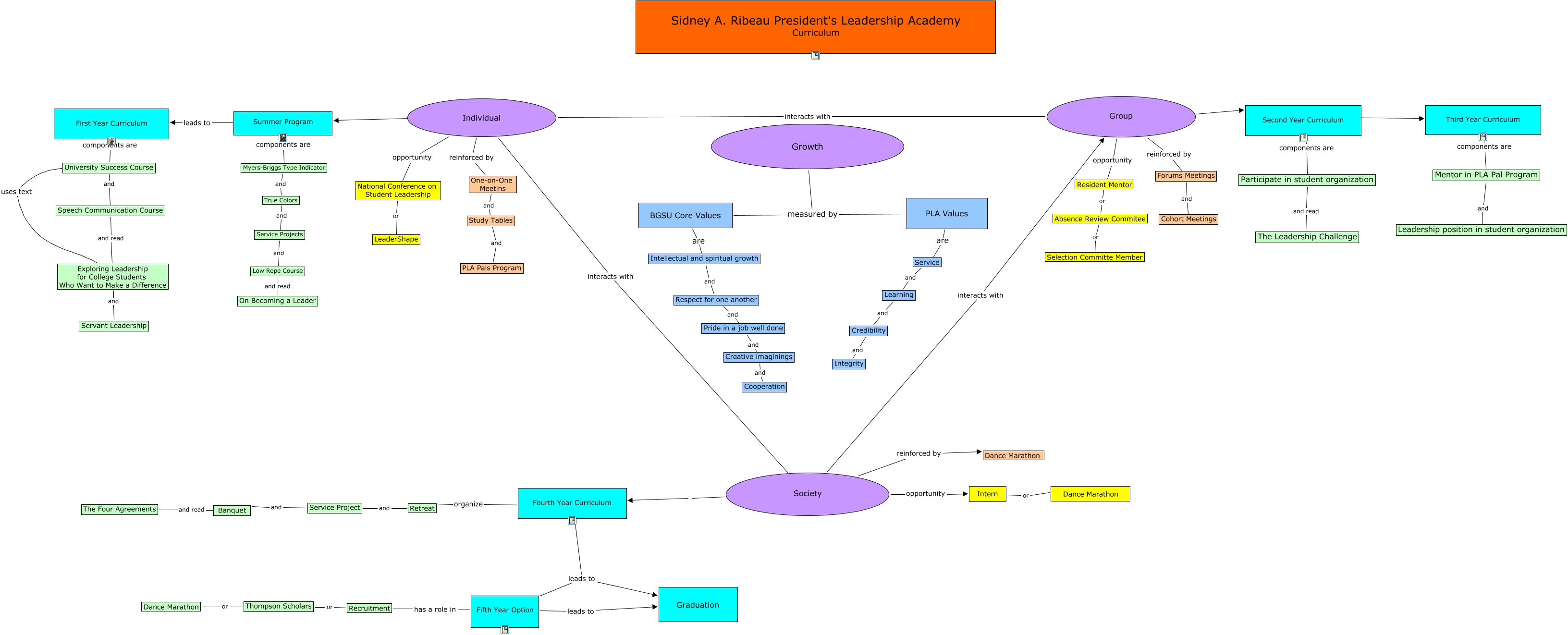
This Concept Map, created with IHMC CmapTools, has information related to: Ellwood_Instruction Design Project, Summer Program components are Myers-Briggs Type Indicator, Forums Meetings and Cohort Meetings, Fourth Year Curriculum leads to Graduation, Low Rope Course and read On Becoming a Leader, BGSU Core Values are Intellectual and spiritual growth, Individual interacts with Society, One-on-One Meetins and Study Tables, True Colors and Service Projects, Exploring Leadership for College Students Who Want to Make a Difference and Servant Leadership, Pride in a job well done and Creative imaginings, Learning and Credibility, Individual opportunity National Conference on Student Leadership, Fifth Year Option leads to Graduation, Creative imaginings and Cooperation, Second Year Curriculum ???? Third Year Curriculum, Society Fourth Year Curriculum, Study Tables and PLA Pals Program, Respect for one another and Pride in a job well done, Second Year Curriculum components are Participate in student organization, Resident Mentor or Absence Review Commitee