WARNING:
JavaScript is turned OFF. None of the links on this concept map will
work until it is reactivated.
If you need help turning JavaScript On, click here.
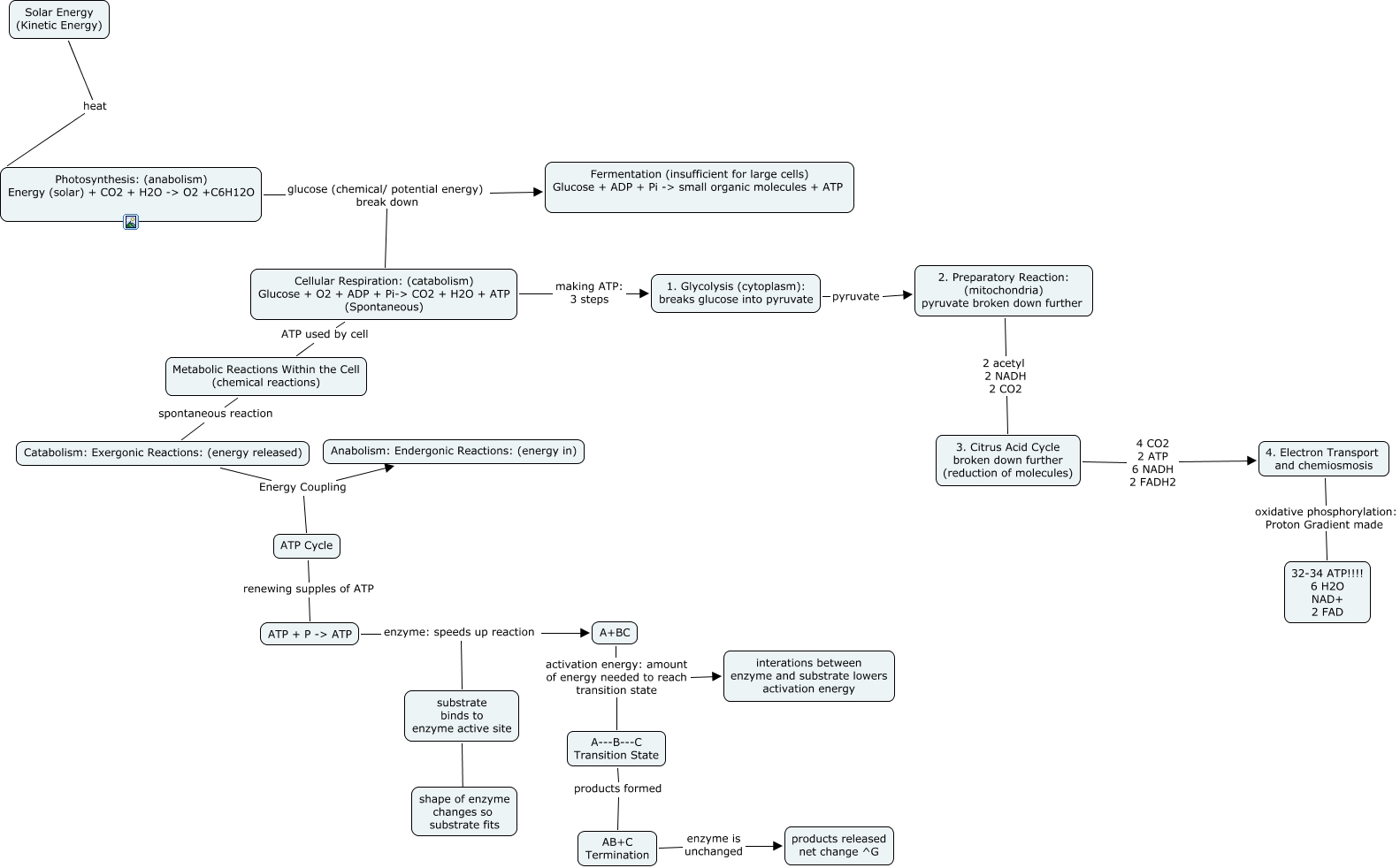
This Concept Map, created with IHMC CmapTools, has information related to: Lizzy Vannette, A+BC activation energy: amount of energy needed to reach transition state interations between enzyme and substrate lowers activation energy, Photosynthesis: (anabolism) Energy (solar) + CO2 + H2O -> O2 +C6H12O glucose (chemical/ potential energy) break down Fermentation (insufficient for large cells) Glucose + ADP + Pi -> small organic molecules + ATP, Cellular Respiration: (catabolism) Glucose + O2 + ADP + Pi-> CO2 + H2O + ATP (Spontaneous) ATP used by cell Metabolic Reactions Within the Cell (chemical reactions), 2. Preparatory Reaction: (mitochondria) pyruvate broken down further 2 acetyl 2 NADH 2 CO2 3. Citrus Acid Cycle broken down further (reduction of molecules), A---B---C Transition State products formed AB+C Termination, Solar Energy (Kinetic Energy) heat Photosynthesis: (anabolism) Energy (solar) + CO2 + H2O -> O2 +C6H12O, ATP Cycle renewing supples of ATP ATP + P -> ATP, ATP + P -> ATP enzyme: speeds up reaction substrate binds to enzyme active site, 1. Glycolysis (cytoplasm): breaks glucose into pyruvate pyruvate 2. Preparatory Reaction: (mitochondria) pyruvate broken down further, AB+C Termination enzyme is unchanged products released net change ^G, Cellular Respiration: (catabolism) Glucose + O2 + ADP + Pi-> CO2 + H2O + ATP (Spontaneous) making ATP: 3 steps 1. Glycolysis (cytoplasm): breaks glucose into pyruvate, 4. Electron Transport and chemiosmosis oxidative phosphorylation: Proton Gradient made 32-34 ATP!!!! 6 H2O NAD+ 2 FAD, Catabolism: Exergonic Reactions: (energy released) Energy Coupling ATP Cycle, substrate binds to enzyme active site ???? shape of enzyme changes so substrate fits, Catabolism: Exergonic Reactions: (energy released) Energy Coupling Anabolism: Endergonic Reactions: (energy in), A+BC activation energy: amount of energy needed to reach transition state A---B---C Transition State, 3. Citrus Acid Cycle broken down further (reduction of molecules) 4 CO2 2 ATP 6 NADH 2 FADH2 4. Electron Transport and chemiosmosis, ATP + P -> ATP enzyme: speeds up reaction A+BC, Metabolic Reactions Within the Cell (chemical reactions) spontaneous reaction Catabolism: Exergonic Reactions: (energy released), Photosynthesis: (anabolism) Energy (solar) + CO2 + H2O -> O2 +C6H12O glucose (chemical/ potential energy) break down Cellular Respiration: (catabolism) Glucose + O2 + ADP + Pi-> CO2 + H2O + ATP (Spontaneous)