WARNING:
JavaScript is turned OFF. None of the links on this concept map will
work until it is reactivated.
If you need help turning JavaScript On, click here.
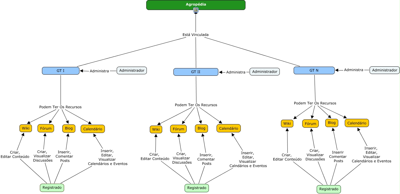
Esse mapa conceitual, produzido no IHMC CmapTools, tem a informação relacionada a: aquitetura_agropedia, Registrado Criar, Visualizar Discussões Fórum, GT I Podem Ter Os Recursos Calendário, GT II Podem Ter Os Recursos Fórum, GT N Está Vinculada Agropédia, Registrado Inserir, Comentar Posts Blog, Registrado Inserir, Comentar Posts Blog, Registrado Inserir, Editar, Visualizar Calndários e Eventos Calendário, GT N Podem Ter Os Recursos Blog, Registrado Criar, Editar Conteúdo Wiki, GT II Podem Ter Os Recursos Blog, GT I Podem Ter Os Recursos Wiki, Registrado Criar, Editar Conteúdo Wiki, Registrado Inserir, Editar, Visualizar Calendários e Eventos Calendário, GT N Podem Ter Os Recursos Calendário, Registrado Criar, Visualizar Discussões Fórum, GT II Está Vinculada Agropédia, GT N Podem Ter Os Recursos Wiki, GT II Podem Ter Os Recursos Wiki, Administrador Administra GT I, Administrador Administra GT N