WARNING:
JavaScript is turned OFF. None of the links on this concept map will
work until it is reactivated.
If you need help turning JavaScript On, click here.
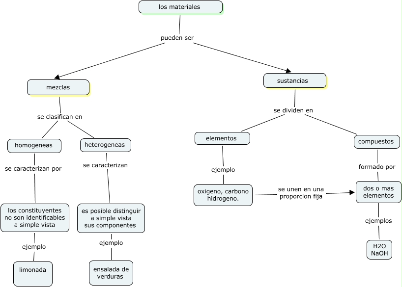
Este Cmap, tiene información relacionada con: mapa conceptual quimica, sustancias se dividen en elementos, heterogeneas se caracterizan es posible distinguir a simple vista sus componentes, elementos ejemplo oxigeno, carbono hidrogeno., homogeneas se caracterizan por los constituyentes no son identificables a simple vista, oxigeno, carbono hidrogeno. se unen en una proporcion fija dos o mas elementos, sustancias se dividen en compuestos, los materiales pueden ser mezclas, mezclas se clasifican en homogeneas, dos o mas elementos ejemplos H2O NaOH, los constituyentes no son identificables a simple vista ejemplo limonada, compuestos formado por dos o mas elementos, los materiales pueden ser sustancias, es posible distinguir a simple vista sus componentes ejemplo ensalada de verduras, mezclas se clasifican en heterogeneas