WARNING:
JavaScript is turned OFF. None of the links on this concept map will
work until it is reactivated.
If you need help turning JavaScript On, click here.
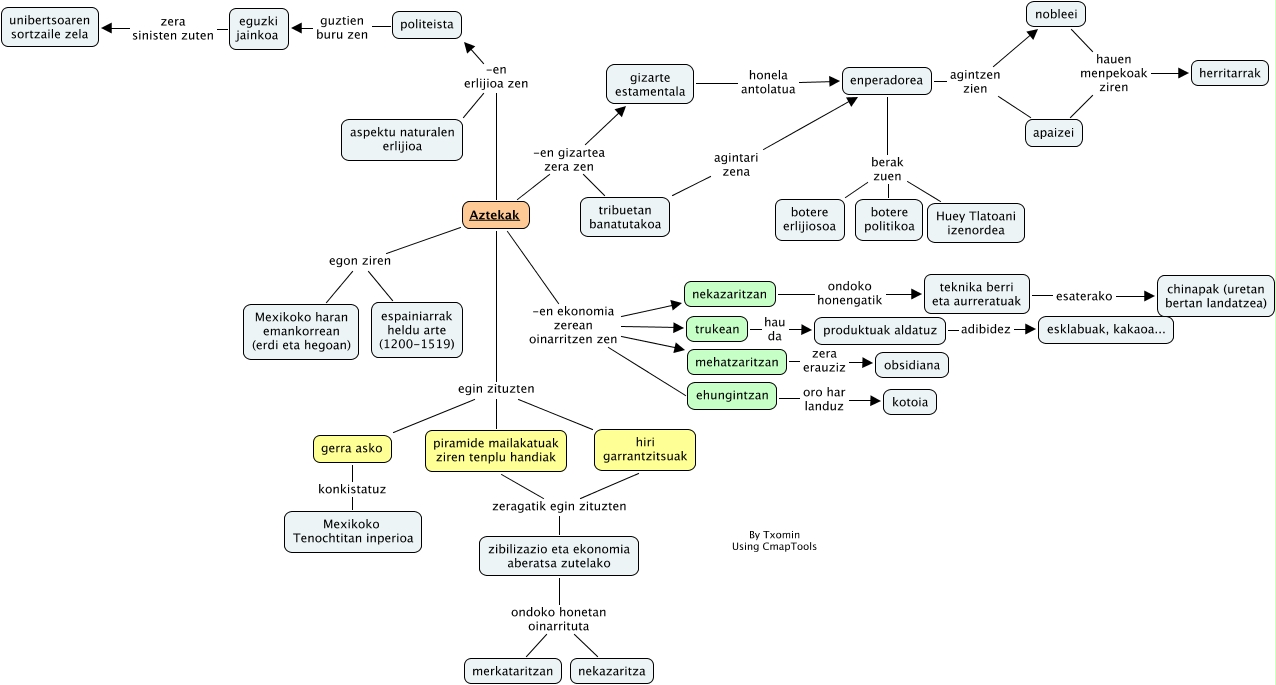
This Concept Map, created with IHMC CmapTools, has information related to: Aztekak, Aztekak -en erlijioa zen politeista, piramide mailakatuak ziren tenplu handiak zeragatik egin zituzten zibilizazio eta ekonomia aberatsa zutelako, enperadorea agintzen zien apaizei, hiri garrantzitsuak zeragatik egin zituzten zibilizazio eta ekonomia aberatsa zutelako, Aztekak egon ziren espainiarrak heldu arte (1200-1519), enperadorea agintzen zien nobleei, apaizei hauen menpekoak ziren herritarrak, politeista guztien buru zen eguzki jainkoa, Aztekak -en ekonomia zerean oinarritzen zen nekazaritzan, produktuak aldatuz adibidez esklabuak, kakaoa..., nekazaritzan ondoko honengatik teknika berri eta aurreratuak, Aztekak egin zituzten hiri garrantzitsuak, tribuetan banatutakoa agintari zena enperadorea, eguzki jainkoa zera sinisten zuten unibertsoaren sortzaile zela, gerra asko konkistatuz Mexikoko Tenochtitan inperioa, ehungintzan oro har landuz kotoia, zibilizazio eta ekonomia aberatsa zutelako ondoko honetan oinarrituta nekazaritza, Aztekak egin zituzten piramide mailakatuak ziren tenplu handiak, enperadorea berak zuen botere politikoa, Aztekak -en erlijioa zen aspektu naturalen erlijioa