WARNING:
JavaScript is turned OFF. None of the links on this concept map will
work until it is reactivated.
If you need help turning JavaScript On, click here.
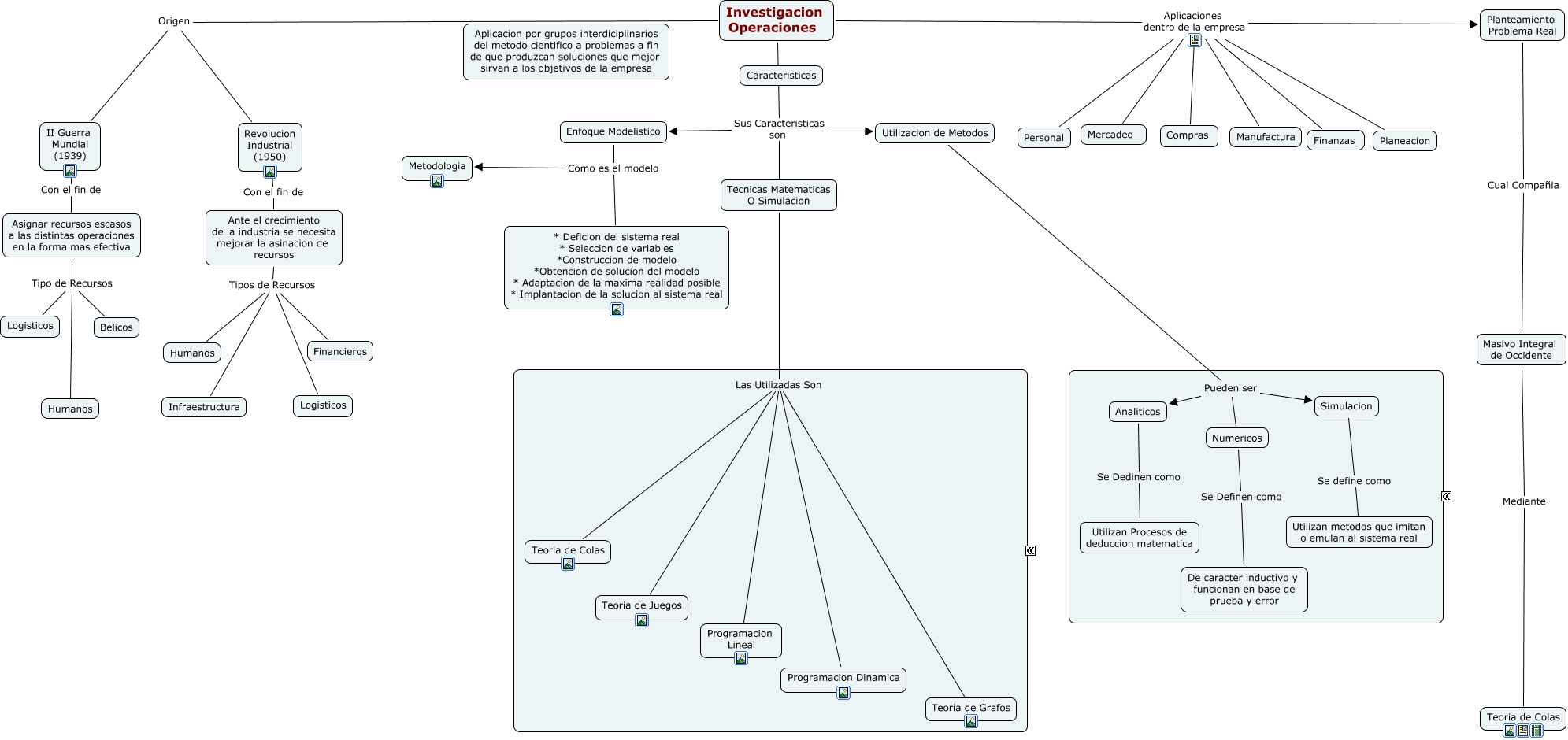
This Concept Map, created with IHMC CmapTools, has information related to: Investigacion Operaciones, Tecnicas Matematicas O Simulacion Las Utilizadas Son Programacion Lineal, Ante el crecimiento de la industria se necesita mejorar la asinacion de recursos Tipos de Recursos Humanos, Tecnicas Matematicas O Simulacion Las Utilizadas Son Teoria de Colas, Planteamiento Problema Real Cual CompaƱia Masivo Integral de Occidente, II Guerra Mundial (1939) Con el fin de Asignar recursos escasos a las distintas operaciones en la forma mas efectiva, Ante el crecimiento de la industria se necesita mejorar la asinacion de recursos Tipos de Recursos Logisticos, Investigacion Operaciones Aplicaciones dentro de la empresa Manufactura, Ante el crecimiento de la industria se necesita mejorar la asinacion de recursos Tipos de Recursos Financieros, Investigacion Operaciones Sus Caracteristicas son Enfoque Modelistico, Investigacion Operaciones Aplicaciones dentro de la empresa Compras, Investigacion Operaciones Origen Revolucion Industrial (1950), Utilizacion de Metodos Pueden ser Analiticos, Investigacion Operaciones Aplicaciones dentro de la empresa Planeacion, Analiticos Se Dedinen como Utilizan Procesos de deduccion matematica, Investigacion Operaciones Aplicaciones dentro de la empresa Personal, Ante el crecimiento de la industria se necesita mejorar la asinacion de recursos Tipos de Recursos Infraestructura, Investigacion Operaciones Sus Caracteristicas son Utilizacion de Metodos, Investigacion Operaciones Aplicaciones dentro de la empresa Mercadeo, Investigacion Operaciones Origen II Guerra Mundial (1939), Investigacion Operaciones Sus Caracteristicas son Tecnicas Matematicas O Simulacion