WARNING:
JavaScript is turned OFF. None of the links on this concept map will
work until it is reactivated.
If you need help turning JavaScript On, click here.
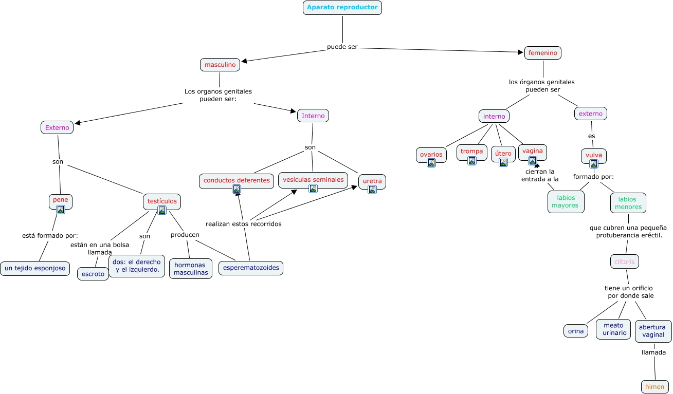
Este Cmap, tiene información relacionada con: aparato reproductor terminado con imagen, Interno son conductos deferentes, masculino Los organos genitales pueden ser: Interno, femenino los órganos genitales pueden ser interno, clítoris tiene un orificio por donde sale meato urinario, vulva formado por: labios menores, abertura vaginal llamada himen, Interno son uretra, interno son ovarios, clítoris tiene un orificio por donde sale orina, esperematozoides realizan estos recorridos uretra, masculino Los organos genitales pueden ser: Externo, vulva formado por: labios mayores, Aparato reproductor puede ser femenino, interno son vagina, interno son útero, Externo son pene, Externo son testículos, labios mayores cierran la entrada a la vagina, Aparato reproductor puede ser masculino, clítoris tiene un orificio por donde sale abertura vaginal