WARNING:
JavaScript is turned OFF. None of the links on this concept map will
work until it is reactivated.
If you need help turning JavaScript On, click here.
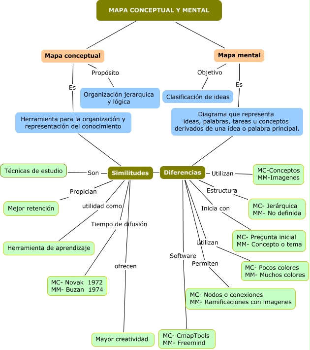
Este Cmap, tiene información relacionada con: MAPA CONCEPTUAL Y MENTAL, MAPA CONCEPTUAL Y MENTAL ???? Mapa mental, Diferencias Estructura MC- Jerárquica MM- No definida, Similitudes ???? Herramienta para la organización y representación del conocimiento, Diferencias Permiten MC- Nodos o conexiones MM- Ramificaciones con imagenes, Mapa conceptual Propósito Organización jerarquica y lógica, Similitudes ofrecen Mayor creatividad, Diferencias Inicia con MC- Pregunta inicial MM- Concepto o tema, Diferencias Utilizan MC-Conceptos MM-Imagenes, Mapa mental Objetivo Clasificación de ideas, Similitudes ???? Diferencias, Similitudes Son Técnicas de estudio, Diferencias Utilizan MC- Pocos colores MM- Muchos colores, MAPA CONCEPTUAL Y MENTAL ???? Mapa conceptual, Similitudes utilidad como Herramienta de aprendizaje, Similitudes Propician Mejor retención, Mapa conceptual Es Herramienta para la organización y representación del conocimiento, Diferencias ???? Diagrama que representa ideas, palabras, tareas u conceptos derivados de una idea o palabra principal., Diferencias Software MC- CmapTools MM- Freemind, Mapa mental Es Diagrama que representa ideas, palabras, tareas u conceptos derivados de una idea o palabra principal., Similitudes Tiempo de difusión MC- Novak 1972 MM- Buzan 1974