WARNING:
JavaScript is turned OFF. None of the links on this concept map will
work until it is reactivated.
If you need help turning JavaScript On, click here.
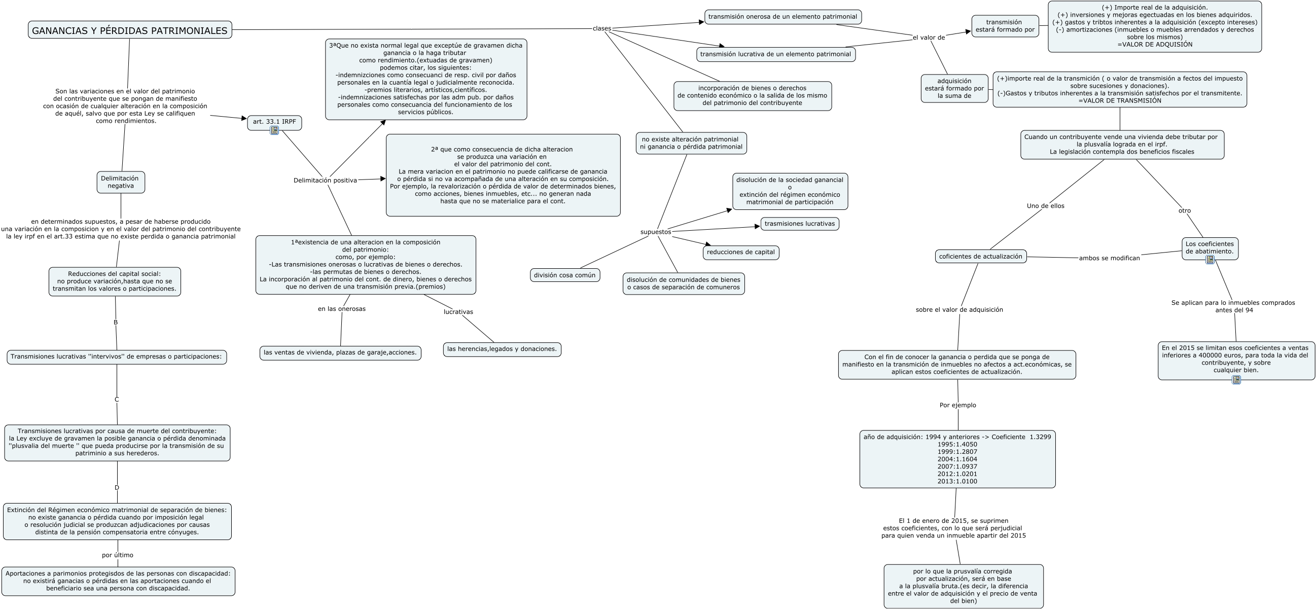
Este Cmap, tiene información relacionada con: GANANCIAS Y PÉRDIDAS PATRIMONIALES, Cuando un contribuyente vende una vivienda debe tributar por la plusvalía lograda en el irpf. La legislación contempla dos beneficios fiscales Uno de ellos coficientes de actualización, Los coeficientes de abatimiento. Se aplican para lo inmuebles comprados antes del 94 En el 2015 se limitan esos coeficientes a ventas inferiores a 400000 euros, para toda la vida del contribuyente, y sobre cualquier bien., no existe alteración patrimonial ni ganancia o pérdida patrimonial supuestos trasmisiones lucrativas, transmisión lucrativa de un elemento patrimonial el valor de transmisión estará formado por, GANANCIAS Y PÉRDIDAS PATRIMONIALES Son las variaciones en el valor del patrimonio del contribuyente que se pongan de manifiesto con ocasión de cualquier alteración en la composición de aquél, salvo que por esta Ley se califiquen como rendimientos. Delimitación negativa, GANANCIAS Y PÉRDIDAS PATRIMONIALES clases transmisión lucrativa de un elemento patrimonial, Transmisiones lucrativas ''intervivos'' de empresas o participaciones: C Transmisiones lucrativas por causa de muerte del contribuyente: la Ley excluye de gravamen la posible ganancia o pérdida denominada ''plusvalia del muerte '' que pueda producirse por la transmisión de su patriminio a sus herederos., 1ªexistencia de una alteracion en la composición del patrimonio: como, por ejemplo: -Las transmisiones onerosas o lucrativas de bienes o derechos. -las permutas de bienes o derechos. La incorporación al patrimonio del cont. de dinero, bienes o derechos que no deriven de una transmisión previa.(premios) en las onerosas las ventas de vivienda, plazas de garaje,acciones., transmisión lucrativa de un elemento patrimonial el valor de adquisición estará formado por la suma de, Transmisiones lucrativas por causa de muerte del contribuyente: la Ley excluye de gravamen la posible ganancia o pérdida denominada ''plusvalia del muerte '' que pueda producirse por la transmisión de su patriminio a sus herederos. D Extinción del Régimen económico matrimonial de separación de bienes: no existe ganancia o pérdida cuando por imposición legal o resolución judicial se produzcan adjudicaciones por causas distinta de la pensión compensatoria entre cónyuges., GANANCIAS Y PÉRDIDAS PATRIMONIALES Son las variaciones en el valor del patrimonio del contribuyente que se pongan de manifiesto con ocasión de cualquier alteración en la composición de aquél, salvo que por esta Ley se califiquen como rendimientos. art. 33.1 IRPF, no existe alteración patrimonial ni ganancia o pérdida patrimonial supuestos división cosa común, no existe alteración patrimonial ni ganancia o pérdida patrimonial supuestos disolución de comunidades de bienes o casos de separación de comuneros, (+)importe real de la transmición ( o valor de transmisión a fectos del impuesto sobre sucesiones y donaciones). (-)Gastos y tributos inherentes a la transmisión satisfechos por el transmitente. =VALOR DE TRANSMISIÓN ???? Cuando un contribuyente vende una vivienda debe tributar por la plusvalía lograda en el irpf. La legislación contempla dos beneficios fiscales, Cuando un contribuyente vende una vivienda debe tributar por la plusvalía lograda en el irpf. La legislación contempla dos beneficios fiscales otro Los coeficientes de abatimiento., no existe alteración patrimonial ni ganancia o pérdida patrimonial supuestos disolución de la sociedad ganancial o extinción del régimen económico matrimonial de participación, coficientes de actualización ambos se modifican Los coeficientes de abatimiento., Reducciones del capital social: no produce variación,hasta que no se transmitan los valores o participaciones. B Transmisiones lucrativas ''intervivos'' de empresas o participaciones:, art. 33.1 IRPF Delimitación positiva 3ªQue no exista normal legal que exceptúe de gravamen dicha ganancia o la haga tributar como rendimiento.(extuadas de gravamen) podemos citar, los siguientes: -indemnizciones como consecuanci de resp. civil por daños personales en la cuantía legal o judicialmente reconocida. -premios literarios, artísticos,científicos. -indemnizaciones satisfechas por las adm pub. por daños personales como consecuancia del funcionamiento de los servicios públicos., transmisión estará formado por será (+) Importe real de la adquisición. (+) inversiones y mejoras egectuadas en los bienes adquiridos. (+) gastos y tribtos inherentes a la adquisición (excepto intereses) (-) amortizaciones (inmuebles o muebles arrendados y derechos sobre los mismos) =VALOR DE ADQUISIÓN