WARNING:
JavaScript is turned OFF. None of the links on this concept map will
work until it is reactivated.
If you need help turning JavaScript On, click here.
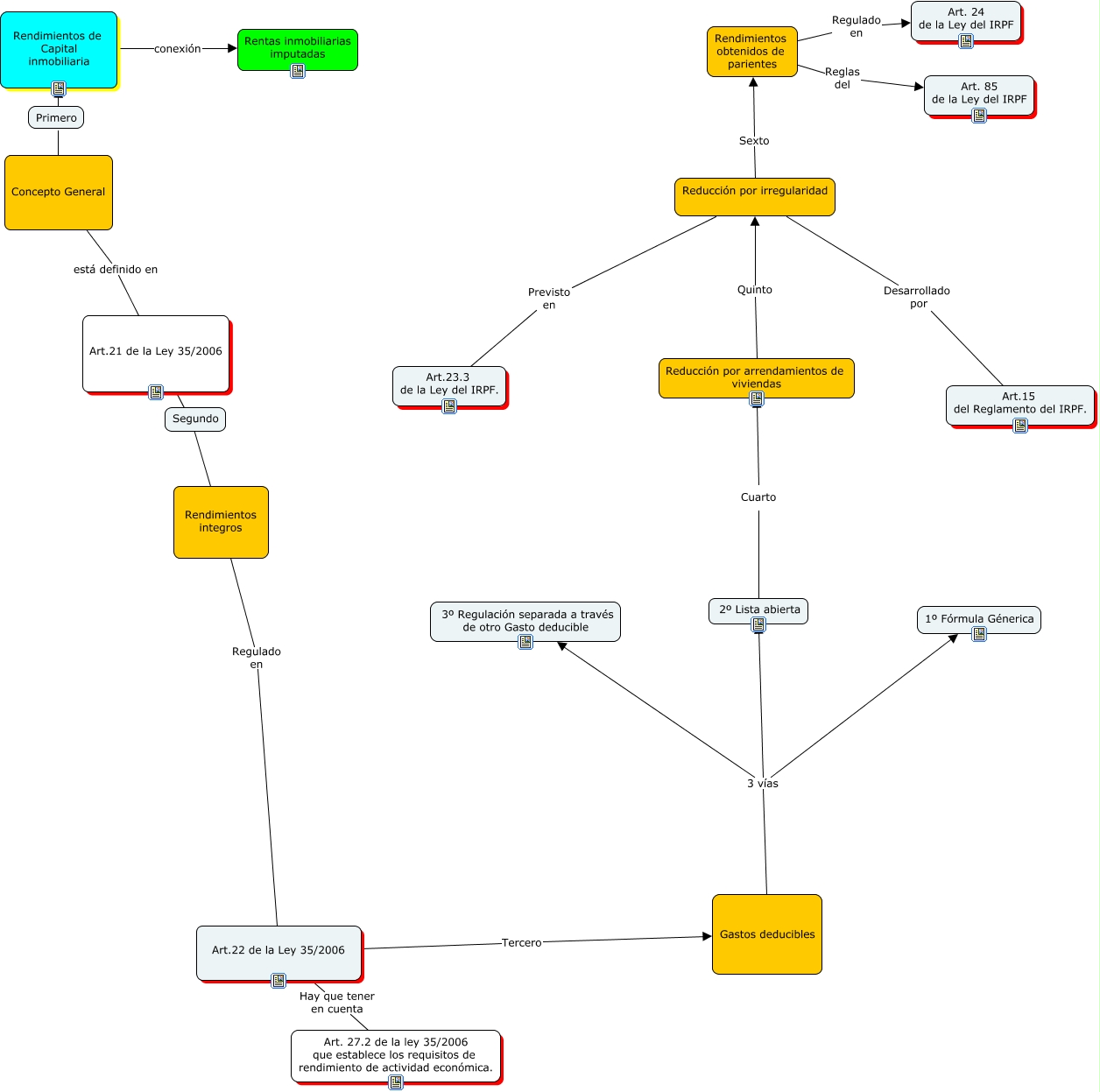
Este Cmap, tiene información relacionada con: Rendimientos de capital inmobiliario, Art.21 de la Ley 35/2006 Rendimientos integros, Gastos deducibles 3 vías 1º Fórmula Génerica, Rendimientos obtenidos de parientes Regulado en Art. 24 de la Ley del IRPF, Reducción por irregularidad Desarrollado por Art.15 del Reglamento del IRPF., Gastos deducibles 3 vías 2º Lista abierta, Rendimientos de Capital inmobiliaria conexión Rentas inmobiliarias imputadas, 2º Lista abierta Cuarto Reducción por arrendamientos de viviendas, Reducción por irregularidad Sexto Rendimientos obtenidos de parientes, Rendimientos obtenidos de parientes Reglas del Art. 85 de la Ley del IRPF, Art.22 de la Ley 35/2006 Hay que tener en cuenta Art. 27.2 de la ley 35/2006 que establece los requisitos de rendimiento de actividad económica., Reducción por arrendamientos de viviendas Quinto Reducción por irregularidad, Art.22 de la Ley 35/2006 Tercero Gastos deducibles, Gastos deducibles 3 vías 3º Regulación separada a través de otro Gasto deducible, Concepto General está definido en Art.21 de la Ley 35/2006, Reducción por irregularidad Previsto en Art.23.3 de la Ley del IRPF., Concepto General Rendimientos de Capital inmobiliaria, Rendimientos integros Regulado en Art.22 de la Ley 35/2006