WARNING:
JavaScript is turned OFF. None of the links on this concept map will
work until it is reactivated.
If you need help turning JavaScript On, click here.
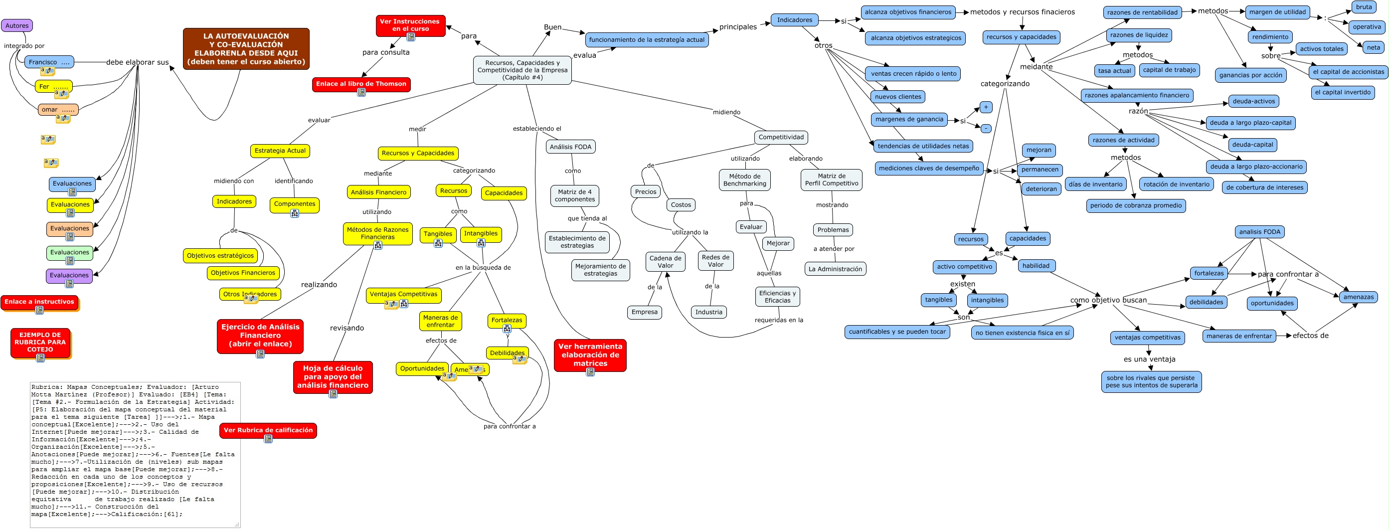
Este Cmap, tiene información relacionada con: Capitulo 4, razones de actividad metodos días de inventario, razones de rentabilidad metodos rendimiento, Fer ....... debe elaborar sus Evaluaciones, Mejorar aquellas Eficiencias y Eficacias, razones apalancamiento financiero razón deuda a largo plazo-capital, mediciones claves de desempeño si mejoran, mediciones claves de desempeño si deterioran, Autores integrado por Fer ......., razones apalancamiento financiero razón de cobertura de intereses, habilidad como objetivo buscan maneras de enfrentar, razones apalancamiento financiero razón deuda-activos, Intangibles en la búsqueda de Fortalezas, Matriz de 4 componentes que tienda al Mejoramiento de estrategias, intangibles son cuantificables y se pueden tocar, analisis FODA ???? oportunidades, recursos y capacidades meidante razones de actividad, razones de rentabilidad metodos margen de utilidad, funcionamiento de la estrategía actual principales Indicadores, razones apalancamiento financiero razón deuda a largo plazo-accionario, habilidad como objetivo buscan debilidades