WARNING:
JavaScript is turned OFF. None of the links on this concept map will
work until it is reactivated.
If you need help turning JavaScript On, click here.
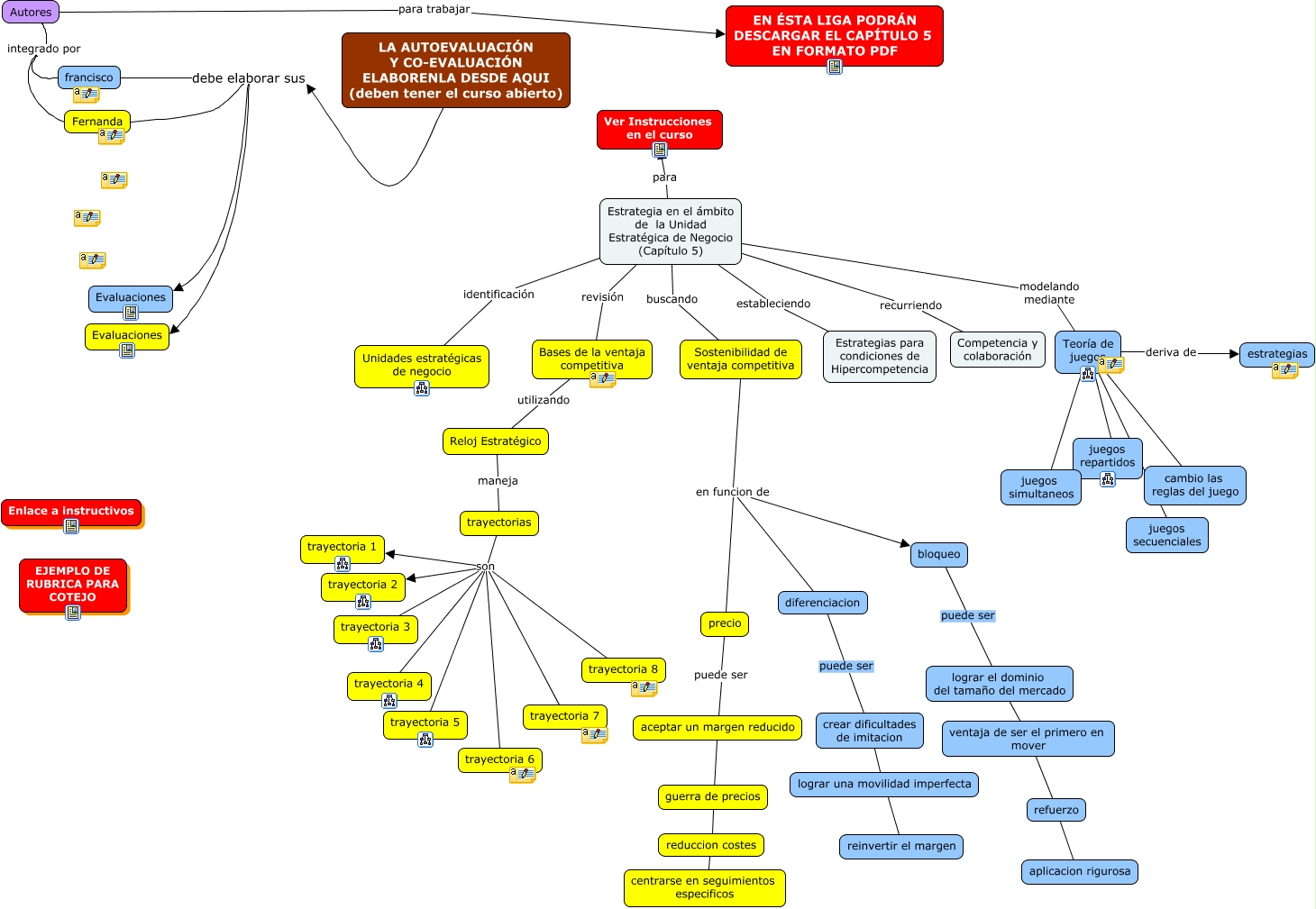
Este Cmap, tiene información relacionada con: Capitulo 5, Sostenibilidad de ventaja competitiva en funcion de bloqueo, Estrategia en el ámbito de la Unidad Estratégica de Negocio (Capítulo 5) para Ver Instrucciones en el curso, lograr una movilidad imperfecta ???? reinvertir el margen, francisco debe elaborar sus Evaluaciones, Autores integrado por Fernanda, trayectorias son trayectoria 3, Estrategia en el ámbito de la Unidad Estratégica de Negocio (Capítulo 5) estableciendo Estrategias para condiciones de Hipercompetencia, trayectorias son trayectoria 7, Teoría de juegos ???? juegos secuenciales, ventaja de ser el primero en mover ???? refuerzo, Sostenibilidad de ventaja competitiva en funcion de diferenciacion, guerra de precios ???? reduccion costes, Teoría de juegos deriva de estrategias, bloqueo puede ser lograr el dominio del tamaño del mercado, Estrategia en el ámbito de la Unidad Estratégica de Negocio (Capítulo 5) identificación Unidades estratégicas de negocio, Teoría de juegos ???? juegos repartidos, trayectorias son trayectoria 8, refuerzo ???? aplicacion rigurosa, trayectorias son trayectoria 4, crear dificultades de imitacion ???? lograr una movilidad imperfecta