WARNING:
JavaScript is turned OFF. None of the links on this concept map will
work until it is reactivated.
If you need help turning JavaScript On, click here.
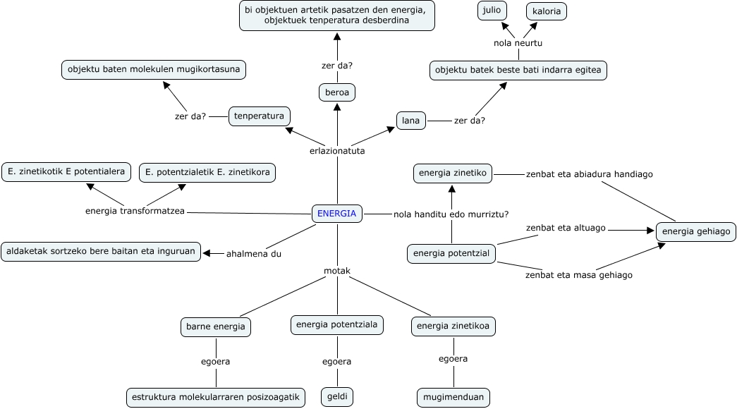
Este Cmap, tiene información relacionada con: Hezkuntza 20, lana zer da? objektu batek beste bati indarra egitea, energia potentziala egoera geldi, ENERGIA nola handitu edo murriztu? energia zinetiko, ENERGIA erlazionatuta tenperatura, ENERGIA motak barne energia, ENERGIA erlazionatuta beroa, ENERGIA nola handitu edo murriztu? energia potentzial, ENERGIA erlazionatuta lana, ENERGIA energia transformatzea E. zinetikotik E potentialera, energia zinetiko zenbat eta abiadura handiago energia gehiago, energia potentzial zenbat eta masa gehiago energia gehiago, ENERGIA ahalmena du aldaketak sortzeko bere baitan eta inguruan, beroa zer da? bi objektuen artetik pasatzen den energia, objektuek tenperatura desberdina, ENERGIA energia transformatzea E. potentzialetik E. zinetikora, tenperatura zer da? objektu baten molekulen mugikortasuna, energia potentzial zenbat eta altuago energia gehiago, barne energia egoera estruktura molekularraren posizoagatik, ENERGIA motak energia potentziala, objektu batek beste bati indarra egitea nola neurtu julio, ENERGIA motak energia zinetikoa