WARNING:
JavaScript is turned OFF. None of the links on this concept map will
work until it is reactivated.
If you need help turning JavaScript On, click here.
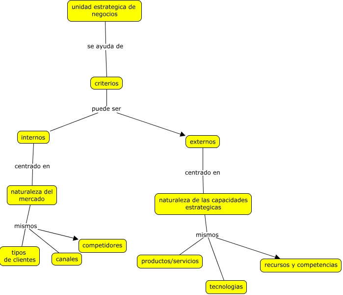
Este Cmap, tiene información relacionada con: unidad estrategica, naturaleza de las capacidades estrategicas mismos tecnologias, unidad estrategica de negocios se ayuda de criterios, internos centrado en naturaleza del mercado, criterios puede ser externos, naturaleza del mercado mismos competidores, criterios puede ser internos, naturaleza del mercado mismos canales, naturaleza de las capacidades estrategicas mismos recursos y competencias, naturaleza del mercado mismos tipos de clientes, naturaleza de las capacidades estrategicas mismos productos/servicios, externos centrado en naturaleza de las capacidades estrategicas