WARNING:
JavaScript is turned OFF. None of the links on this concept map will
work until it is reactivated.
If you need help turning JavaScript On, click here.
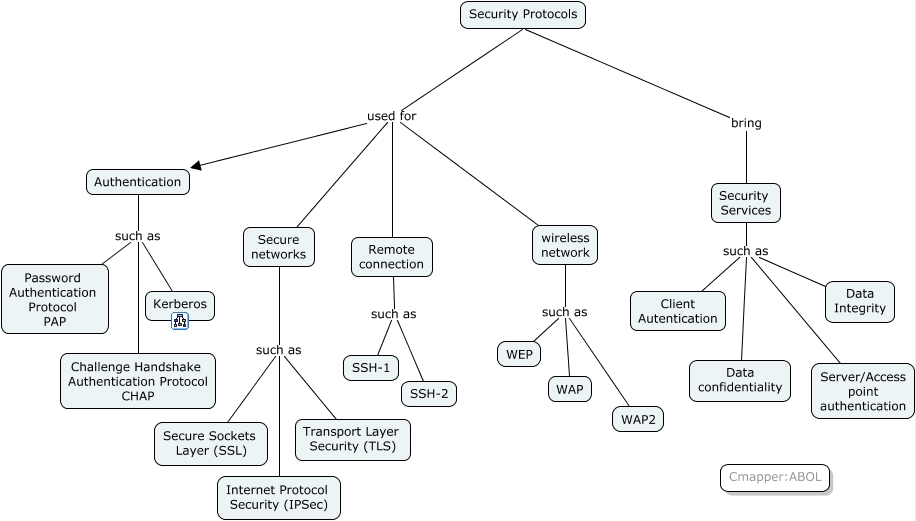
Este Cmap, tiene información relacionada con: Summmary of considered protocols, wireless network such as WAP2, Remote connection such as SSH-2, Authentication such as Challenge Handshake Authentication Protocol CHAP, wireless network such as WEP, Security Services such as Server/Access point authentication, Security Services such as Data confidentiality, Security Protocols used for wireless network, Security Services such as Client Autentication, Remote connection such as SSH-1, Security Protocols used for Secure networks, Secure networks such as Secure Sockets Layer (SSL), wireless network such as WAP, Secure networks such as Transport Layer Security (TLS), Authentication such as Password Authentication Protocol PAP, Security Protocols used for Remote connection, Security Protocols bring Security Services, Security Protocols used for Authentication, Authentication such as Kerberos, Security Services such as Data Integrity, Secure networks such as Internet Protocol Security (IPSec)