WARNING:
JavaScript is turned OFF. None of the links on this concept map will
work until it is reactivated.
If you need help turning JavaScript On, click here.
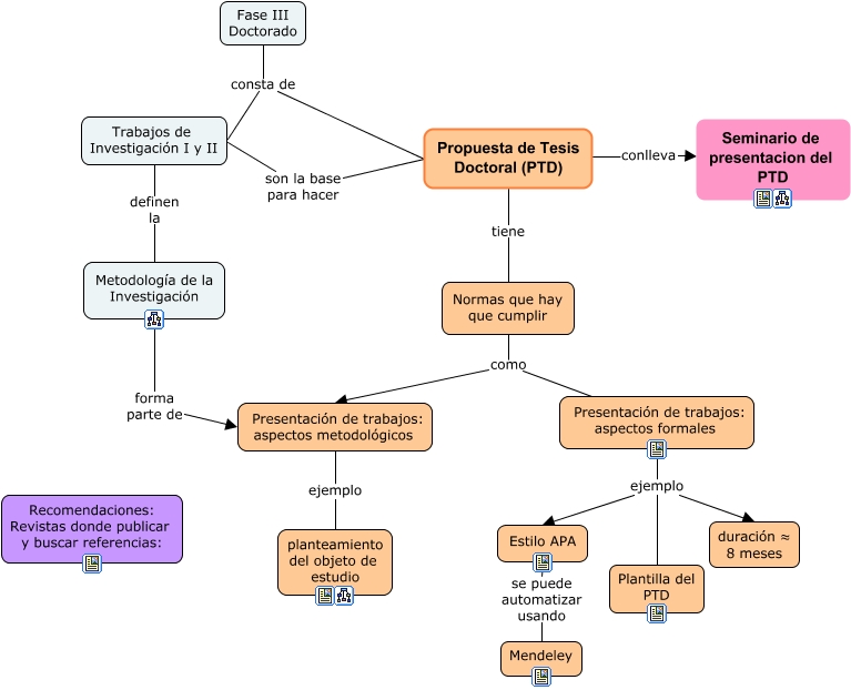
Este Cmap, tiene información relacionada con: Fase III del Doctorado, Trabajos de Investigación I y II son la base para hacer Propuesta de Tesis Doctoral (PTD), Fase III Doctorado consta de Propuesta de Tesis Doctoral (PTD), Normas que hay que cumplir como Presentación de trabajos: aspectos formales, Presentación de trabajos: aspectos formales ejemplo Plantilla del PTD, Presentación de trabajos: aspectos formales ejemplo Estilo APA, Estilo APA se puede automatizar usando Mendeley, Propuesta de Tesis Doctoral (PTD) conlleva Seminario de presentacion del PTD, Presentación de trabajos: aspectos formales ejemplo duración ≈ 8 meses, Metodología de la Investigación forma parte de Presentación de trabajos: aspectos metodológicos, Normas que hay que cumplir como Presentación de trabajos: aspectos metodológicos, Fase III Doctorado consta de Trabajos de Investigación I y II, Propuesta de Tesis Doctoral (PTD) tiene Normas que hay que cumplir, Presentación de trabajos: aspectos metodológicos ejemplo planteamiento del objeto de estudio, Trabajos de Investigación I y II definen la Metodología de la Investigación