WARNING:
JavaScript is turned OFF. None of the links on this concept map will
work until it is reactivated.
If you need help turning JavaScript On, click here.
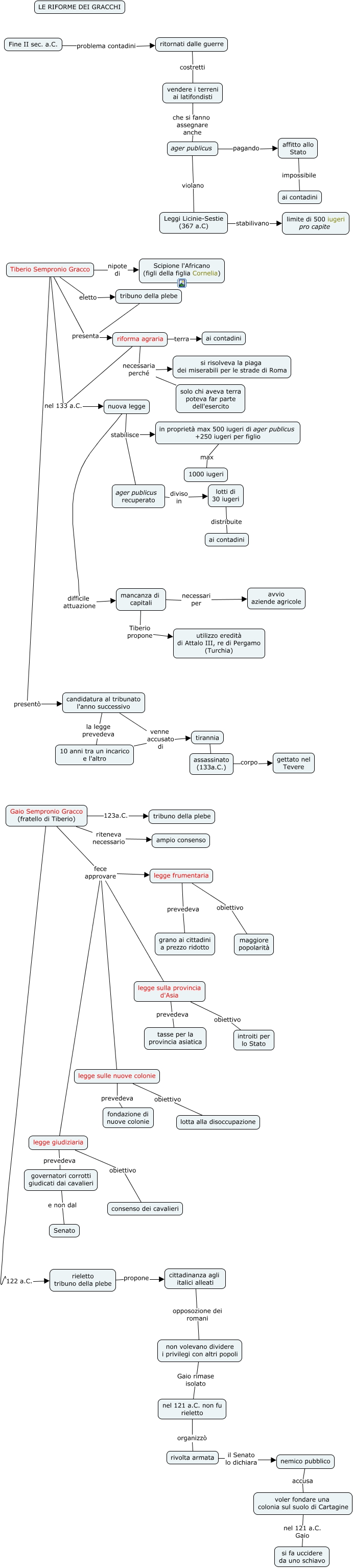
Questa Cmap, creata con IHMC CmapTools, contiene informazioni relative a: Le riforme dei Gracchi, legge sulle nuove colonie prevedeva fondazione di nuove colonie, riforma agraria necessaria perché si risolveva la piaga dei miserabili per le strade di Roma, tribuno della plebe presenta riforma agraria, Gaio Sempronio Gracco (fratello di Tiberio) 122 a.C. rieletto tribuno della plebe, rieletto tribuno della plebe propone cittadinanza agli italici alleati, cittadinanza agli italici alleati opposozione dei romani non volevano dividere i privilegi con altri popoli, candidatura al tribunato l'anno successivo venne accusato di tirannia, Tiberio Sempronio Gracco presenta riforma agraria, ritornati dalle guerre costretti vendere i terreni ai latifondisti, legge frumentaria obiettivo maggiore popolarità, nemico pubblico accusa voler fondare una colonia sul suolo di Cartagine, lotti di 30 iugeri distribuite ai contadini, nuova legge difficile attuazione mancanza di capitali, ager publicus violano Leggi Licinie-Sestie (367 a.C), Leggi Licinie-Sestie (367 a.C) stabilivano limite di 500 iugeri pro capite, mancanza di capitali Tiberio propone utilizzo eredità di Attalo III, re di Pergamo (Turchia), Gaio Sempronio Gracco (fratello di Tiberio) 123a.C. tribuno della plebe, Tiberio Sempronio Gracco eletto tribuno della plebe, nuova legge stabilisce in proprietà max 500 iugeri di ager publicus +250 iugeri per figlio, 10 anni tra un incarico e l'altro venne accusato di tirannia