WARNING:
JavaScript is turned OFF. None of the links on this concept map will
work until it is reactivated.
If you need help turning JavaScript On, click here.
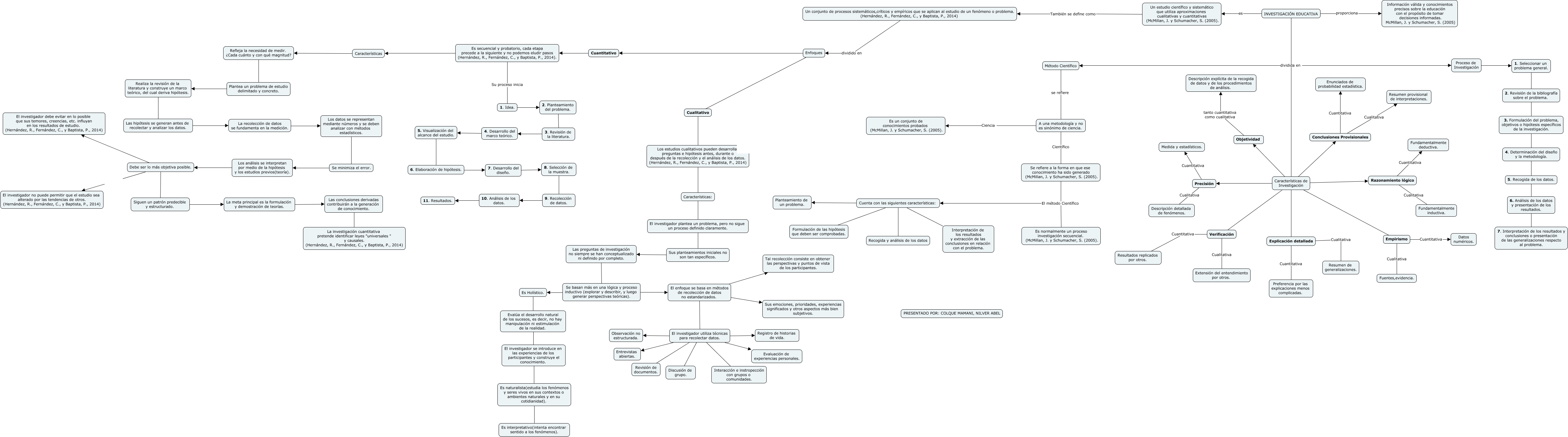
Este Cmap, tiene información relacionada con: Investigación Educativa, Un estudio científico y sistemático que utiliza aproximaciones cualitativas y cuantitativas (McMillan, J. y Schumacher, S. (2005). También se define como Un conjunto de procesos sistemáticos,críticos y empíricos que se aplican al estudio de un fenómeno o problema. (Hernández, R., Fernández, C., y Baptista, P., 2014), 4. Desarrollo del marco teórico. 5. Visualización del alcance del estudio., Explicación detallada Cualitativa Resumen de generalizaciones., El investigador utiliza técnicas para recolectar datos. Revisión de documentos., Enfoques Cualitativo, Las conclusiones derivadas contribuirán a la generación de conocimiento. La investigación cuantitativa pretende identificar leyes "universales " y causales. (Hernández, R., Fernández, C., y Baptista, P., 2014), 10. Análisis de los datos. 11. Resultados., La meta principal es la formulación y demostración de teorías. Las conclusiones derivadas contribuirán a la generación de conocimiento., Las preguntas de investigación no siempre se han conceptualizado ni definido por completo. Se basan más en una lógica y proceso inductivo (explorar y describir, y luego generar perspectivas teóricas)., Un conjunto de procesos sistemáticos,críticos y empíricos que se aplican al estudio de un fenómeno o problema. (Hernández, R., Fernández, C., y Baptista, P., 2014) dividido en Enfoques, Empirismo Cuantitativa Datos numéricos., Verificación Cuantitativa Resultados replicados por otros., Enfoques Cuantitativo, Características de Investigación Conclusiones Provisionales, Se basan más en una lógica y proceso inductivo (explorar y describir, y luego generar perspectivas teóricas). El enfoque se basa en métodos de recolección de datos no estandarizados., Cuantitativo Es secuencial y probatorio, cada etapa precede a la siguiente y no podemos eludir pasos (Hernández, R., Fernández, C., y Baptista, P., 2014)., Conclusiones Provisionales Cualitativa Resumen provisional de interpretaciones., Conclusiones Provisionales Cuantitativa Enunciados de probabilidad estadística., Es secuencial y probatorio, cada etapa precede a la siguiente y no podemos eludir pasos (Hernández, R., Fernández, C., y Baptista, P., 2014). Su proceso inicia 1. Idea., Los estudios cualitativos pueden desarrollar preguntas e hipótesis antes, durante o después de la recolección y el análisis de los datos. (Hernández, R., Fernández, C., y Baptista, P., 2014) Características: