WARNING:
JavaScript is turned OFF. None of the links on this concept map will
work until it is reactivated.
If you need help turning JavaScript On, click here.
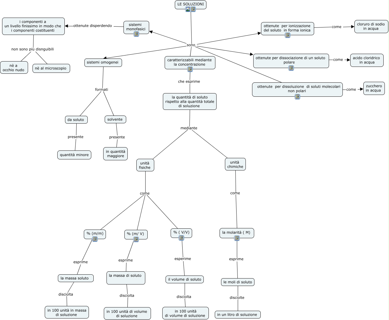
Questa Cmap, creata con IHMC CmapTools, contiene informazioni relative a: piozzini soluzioni 2022-2023.cmap, % (m/ V) esprime la massa di soluto, LE SOLUZIONI sono ottenute per ionizzazione del soluto in forma ionica, unità fisiche come % (m/ V), la molarità ( M) esprime le moli di soluto, la quantità di soluto rispetto alla quantità totale di soluzione mediante unità fisiche, la quantità di soluto rispetto alla quantità totale di soluzione mediante unità chimiche, le moli di soluto disciolte in un litro di soluzione, unità chimiche come la molarità ( M), LE SOLUZIONI sono ottenute per dissoluzione di soluti molecolari non polari, sistemi omogenei formati da soluto, ottenute per ionizzazione del soluto in forma ionica come cloruro di sodio in acqua, solvente presente in quantità maggiore, da soluto presente quantità minore, LE SOLUZIONI sono sistemi omogenei, la massa soluto disciolta in 100 unità in massa di soluzione, ottenute per dissociazione di un soluto polare come acido cloridrico in acqua, i componenti a un livello finissimo in modo che i componenti costituenti non sono più disnguibili nè al microscopio, LE SOLUZIONI sono sistemi monofasici, i componenti a un livello finissimo in modo che i componenti costituenti non sono più disnguibili nè a occhio nudo, % ( V/V) esperime il volume di soluto