WARNING:
JavaScript is turned OFF. None of the links on this concept map will
work until it is reactivated.
If you need help turning JavaScript On, click here.
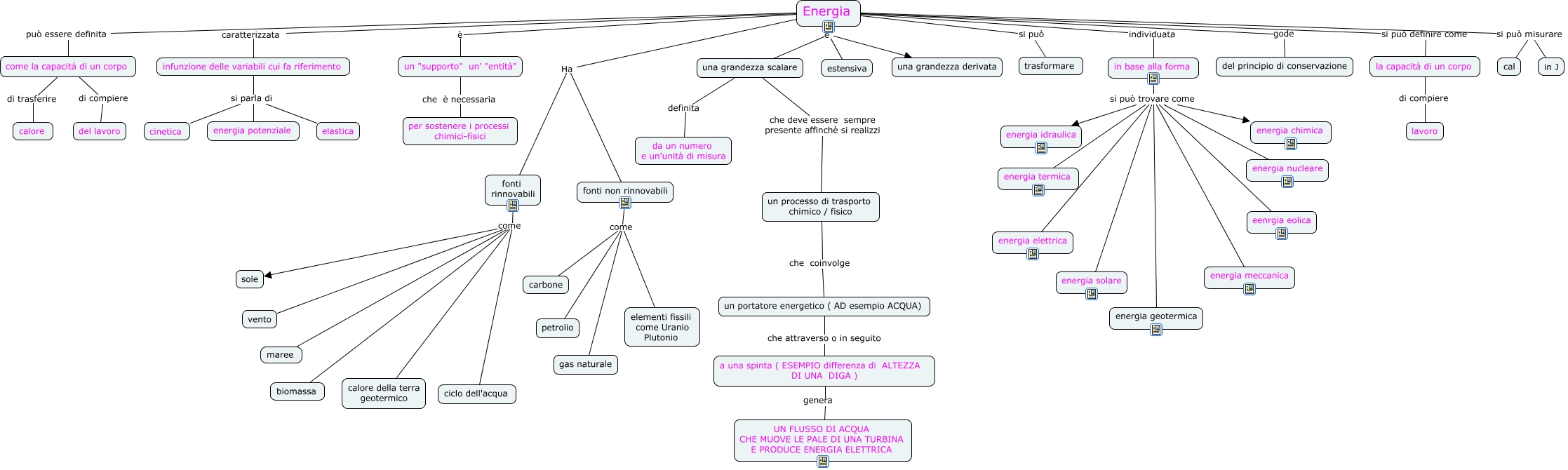
Questa Cmap, creata con IHMC CmapTools, contiene informazioni relative a: Energia Piozzini, fonti rinnovabili come sole, Energia caratterizzata infunzione delle variabili cui fa riferimento, Energia si può misurare cal, la capacità di un corpo di compiere lavoro, Energia è un "supporto" un' "entità", Energia è una grandezza scalare, Energia è una grandezza derivata, fonti non rinnovabili come carbone, fonti non rinnovabili come petrolio, Energia si può definire come la capacità di un corpo, fonti rinnovabili come calore della terra geotermico, una grandezza scalare definita da un numero e un'unità di misura, in base alla forma si può trovare come energia solare, in base alla forma si può trovare come energia meccanica, in base alla forma si può trovare come energia elettrica, in base alla forma si può trovare come energia termica, infunzione delle variabili cui fa riferimento si parla di energia potenziale, in base alla forma si può trovare come energia idraulica, fonti non rinnovabili come gas naturale, Energia gode del principio di conservazione