WARNING:
JavaScript is turned OFF. None of the links on this concept map will
work until it is reactivated.
If you need help turning JavaScript On, click here.
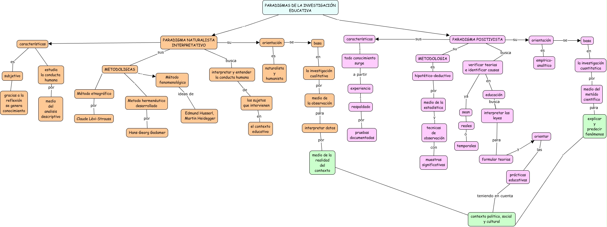
Este Cmap, tiene información relacionada con: PARADIGMAS DE LA INVESTIGACION EDUCATIVA, características . estudia la conducta humana, la investigación cuantitatica por medio del metódo científico, explicar y predecir fenómenos . contexto politico, social y cultural, todo conocimiento surge a partir experiencia, basa en la investigación cuantitatica, PARADIGMA NATURALISTA INTERPRETATIVO . características, prácticas educativas teniendo en cuenta contexto politico, social y cultural, la investigación cualitativa por medio de la observación, PARADIGMAS DE LA INVESTIGACIÓN EDUCATIVA . PARADIGMA NATURALISTA INTERPRETATIVO, verificar teorias e identificar causas en educación, medio de la estadistica y tecnicas de observación, interpretar y entender la conducta humana de los sujetos que intervienen, basa en la investigación cualitativa, formular teorias y orientar, experiencia . respaldado, METODOLIGIAS . Metodo hermenéutico desarrollado, hipotético-deductivo por medio de la estadistica, características . todo conocimiento surge, características es subjetivo, verificar teorias e identificar causas ya sean