WARNING:
JavaScript is turned OFF. None of the links on this concept map will
work until it is reactivated.
If you need help turning JavaScript On, click here.
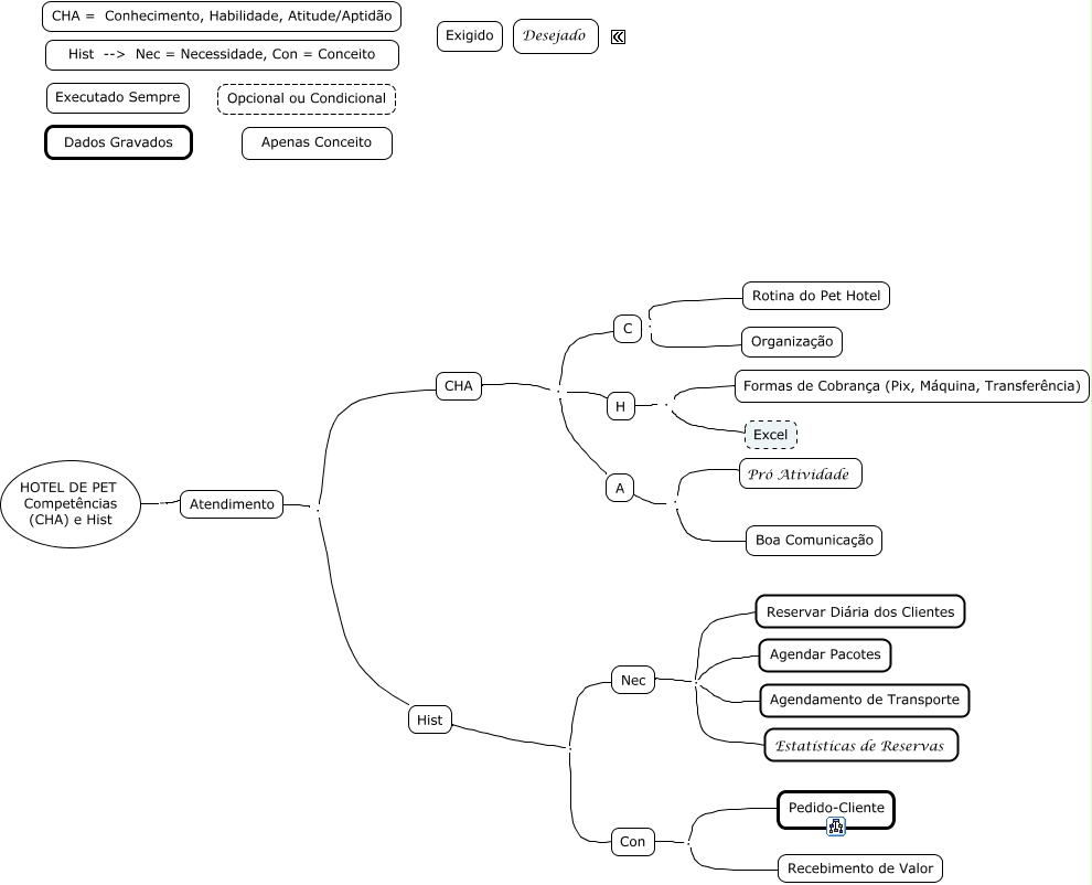
Esse mapa conceitual, produzido no IHMC CmapTools, tem a informação relacionada a: Competências e Histórias - ATENDIMENTO, Atendimento . Hist, CHA . H, CHA . A, HOTEL DE PET Competências (CHA) e Hist . Atendimento, A . Boa Comunicação, Hist . Con, Con . Recebimento de Valor, Nec . Estatísticas de Reservas, H . Formas de Cobrança (Pix, Máquina, Transferência), C . Rotina do Pet Hotel, CHA . C, Nec . Agendar Pacotes, Con . Pedido-Cliente, A . Pró Atividade, Nec . Agendamento de Transporte, Atendimento . CHA, Hist . Nec, C . Organização, H . Excel, Nec . Reservar Diária dos Clientes