WARNING:
JavaScript is turned OFF. None of the links on this concept map will
work until it is reactivated.
If you need help turning JavaScript On, click here.
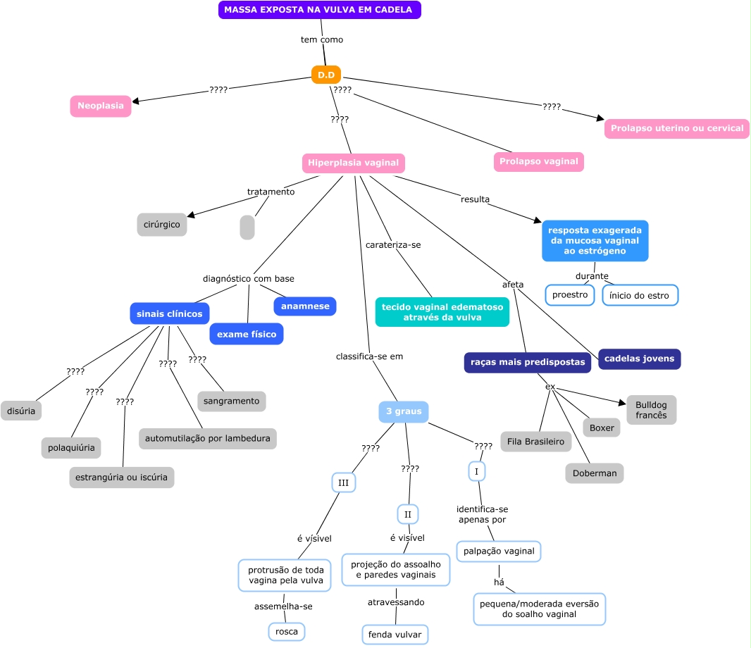
Esse mapa conceitual, produzido no IHMC CmapTools, tem a informação relacionada a: Massa exposta na vulva, sinais clínicos ???? sangramento, protrusão de toda vagina pela vulva assemelha-se rosca, Hiperplasia vaginal afeta raças mais predispostas, 3 graus ???? III, projeção do assoalho e paredes vaginais atravessando fenda vulvar, MASSA EXPOSTA NA VULVA EM CADELA tem como D.D, raças mais predispostas ex Fila Brasileiro, resposta exagerada da mucosa vaginal ao estrógeno durante ínicio do estro, Hiperplasia vaginal resulta resposta exagerada da mucosa vaginal ao estrógeno, D.D ???? Neoplasia, 3 graus ???? II, sinais clínicos ???? disúria, 3 graus ???? I, raças mais predispostas ex Boxer, D.D ???? Prolapso uterino ou cervical, Hiperplasia vaginal tratamento cirúrgico, Hiperplasia vaginal tratamento, sinais clínicos ???? automutilação por lambedura, Hiperplasia vaginal classifica-se em 3 graus, sinais clínicos ???? estrangúria ou iscúria