WARNING:
JavaScript is turned OFF. None of the links on this concept map will
work until it is reactivated.
If you need help turning JavaScript On, click here.
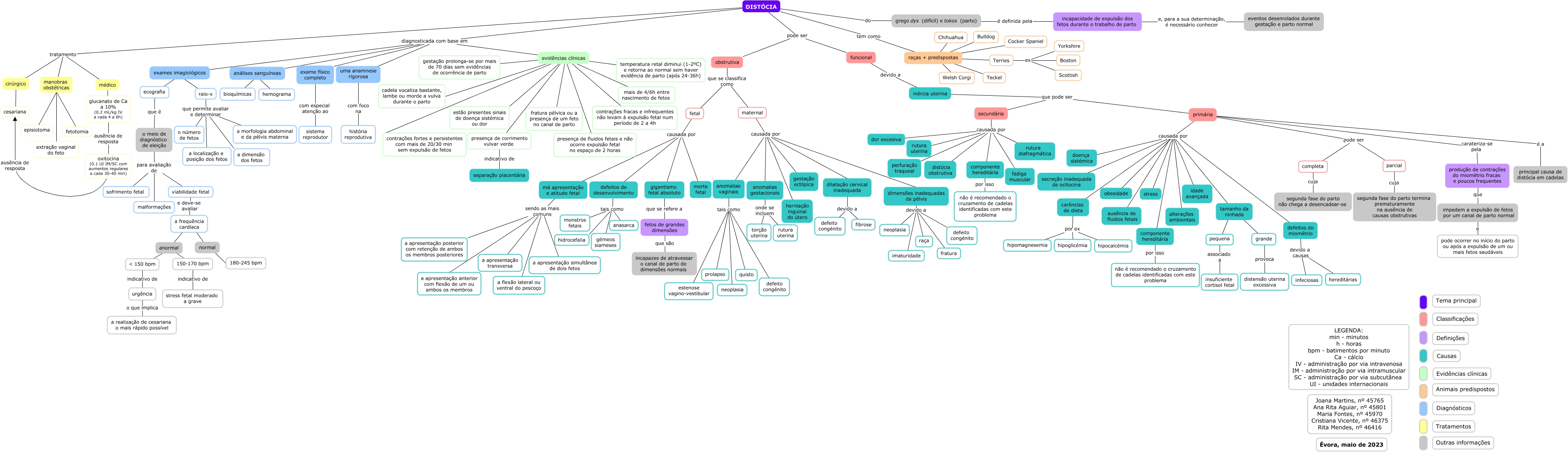
Esse mapa conceitual, produzido no IHMC CmapTools, tem a informação relacionada a: Distócia em cadela 2, presença de corrimento vulvar verde indicativo de separação placentária, fetal causada por gigantismo fetal absoluto, defeitos de desenvolvimento tais como monstros fetais, defeitos do miométrio devido a causas hereditárias, carências de dieta causada por componente hereditária, DISTÓCIA pode ser obstrutiva, ausência de fluidos fetais causada por idade avançada, evidências clínicas ???? fratura pélvica ou a presença de um feto no canal de parto, má apresentação e atitude fetal sendo as mais comuns a apresentação simultânea de dois fetos, dimensões inadequadas da pélvis devido a imaturidade, < 150 bpm indicativo de urgência, carências de dieta causada por idade avançada, DISTÓCIA tratamento cirúrgico, DISTÓCIA pode ser funcional, cirúrgico cesariana, DISTÓCIA diagnosticada com base em evidências clínicas, alterações ambientais causada por componente hereditária, doença sistémica causada por idade avançada, secreção inadequada de ocitocina causada por stress, exames imagiológicos ???? raio-x