WARNING:
JavaScript is turned OFF. None of the links on this concept map will
work until it is reactivated.
If you need help turning JavaScript On, click here.
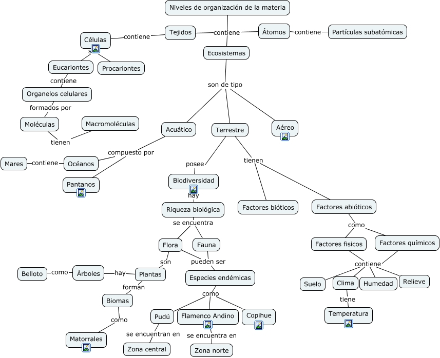
Este Cmap, tiene información relacionada con: Javier Pino IC 09 08, Especies endémicas como Copihue, Factores químicos contiene Relieve, Riqueza biológica se encuentra Fauna, Factores fisicos contiene Suelo, Árboles como Belloto, Terrestre tienen Factores bióticos, Fauna pueden ser Especies endémicas, Células son Procariontes, Factores químicos contiene Humedad, Biomas como Matorrales, Moléculas tienen Macromoléculas, Acuático compuesto por Pantanos, Riqueza biológica se encuentra Flora, Factores fisicos contiene Clima, Pudú se encuentran en Zona central, Factores abióticos como Factores químicos, Ecosistemas son de tipo Aéreo, Terrestre tienen Factores abióticos, Clima tiene Temperatura, Especies endémicas como Flamenco Andino