WARNING:
JavaScript is turned OFF. None of the links on this concept map will
work until it is reactivated.
If you need help turning JavaScript On, click here.
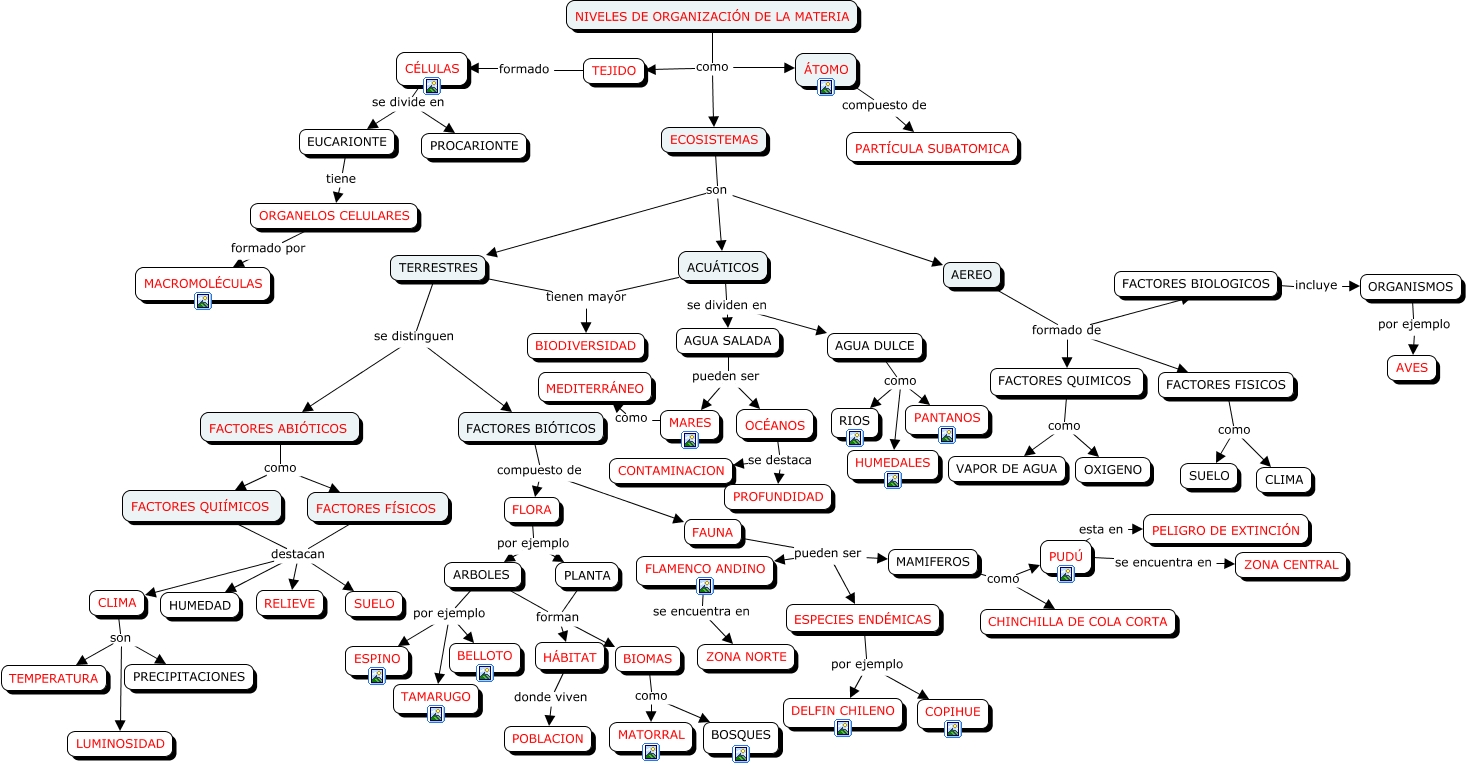
Este Cmap, tiene información relacionada con: nicolas portalier IC mapa conceptual, CÉLULAS se divide en PROCARIONTE, FACTORES ABIÓTICOS como FACTORES QUIÍMICOS, AGUA DULCE como PANTANOS, FAUNA pueden ser ESPECIES ENDÉMICAS, FLORA por ejemplo PLANTA, FACTORES QUIÍMICOS destacan CLIMA, ECOSISTEMAS son TERRESTRES, ORGANISMOS por ejemplo AVES, TERRESTRES se distinguen FACTORES ABIÓTICOS, OCÉANOS se destaca CONTAMINACION, NIVELES DE ORGANIZACIÓN DE LA MATERIA como TEJIDO, AGUA DULCE como HUMEDALES, FACTORES FÍSICOS destacan HUMEDAD, CLIMA son TEMPERATURA, FACTORES QUIÍMICOS destacan HUMEDAD, ARBOLES forman BIOMAS, ACUÁTICOS se dividen en AGUA DULCE, CLIMA son PRECIPITACIONES, ECOSISTEMAS son AEREO, ÁTOMO compuesto de PARTÍCULA SUBATOMICA