WARNING:
JavaScript is turned OFF. None of the links on this concept map will
work until it is reactivated.
If you need help turning JavaScript On, click here.
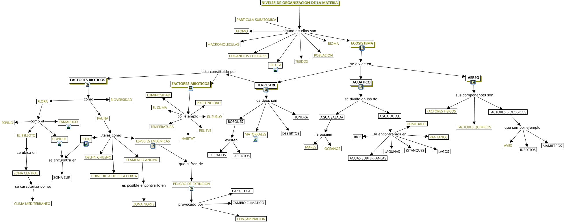
Este Cmap, tiene información relacionada con: niveles de organizacion de la materia florencia iñiguez 1C, ECOSISTEMA se divide en ACUATICO, EL BELLOTO se ubica en ZONA CENTRAL, AGUA DULCE la encontramos en HUMEDALES, FLORA como el ESPINO, NIVELES DE ORGANIZACION DE LA MATERIA alguno de ellos son POBLACION, FACTORES BIOLOGICOS que son por ejemplo AVES, FACTORES ABIOTICOS por ejemplo PROFUNDIDAD, FAUNA tales como PUDÚ, ECOSISTEMA se divide en TERRESTRE, FLORA como el EL BELLOTO, AGUA DULCE la encontramos en LAGUNAS, FAUNA tales como FLAMENCO ANDINO, FLORA como el COPIHUE, FACTORES BIOLOGICOS que son por ejemplo INSECTOS, NIVELES DE ORGANIZACION DE LA MATERIA alguno de ellos son ORGANELOS CELULARES, FACTORES ABIOTICOS por ejemplo EL SUELO, PELIGRO DE EXTINCION provocado por CAMBIO CLIMATICO, ACUATICO se divide en los de AGUA DULCE, AGUA DULCE la encontramos en LAGOS, FACTORES ABIOTICOS por ejemplo EL CLIMA