WARNING:
JavaScript is turned OFF. None of the links on this concept map will
work until it is reactivated.
If you need help turning JavaScript On, click here.
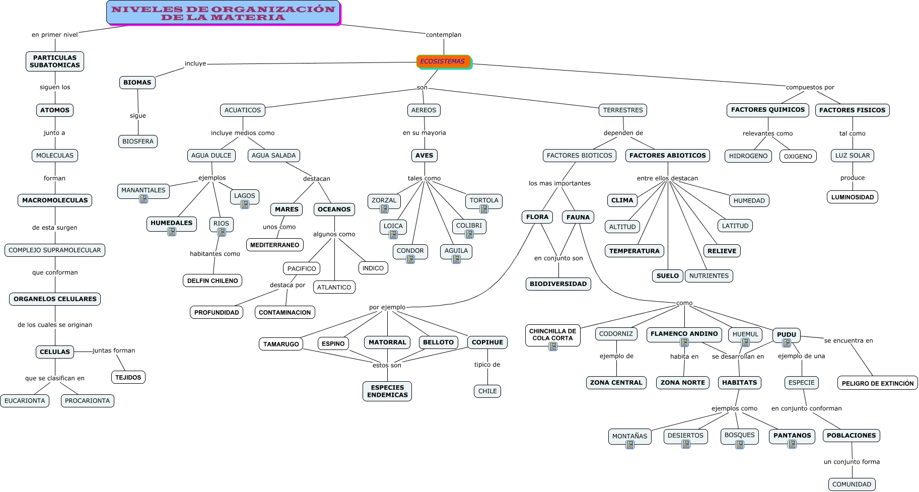
Este Cmap, tiene información relacionada con: Rafael Galindo 1medioC (HUACHIPOYO), AGUA DULCE ejemplos HUMEDALES, HABITATS ejemplos como BOSQUES, AVES tales como TORTOLA, FLORA por ejemplo COPIHUE, FACTORES QUIMICOS relevantes como HIDROGENO, ECOSISTEMAS son ACUATICOS, FAUNA como PUDU, AGUA DULCE ejemplos MANANTIALES, ECOSISTEMAS incluye BIOMAS, POBLACIONES un conjunto forma COMUNIDAD, FACTORES ABIOTICOS entre ellos destacan ALTITUD, OCEANOS algunos como PACIFICO, ESPINO estos son ESPECIES ENDEMICAS, PACIFICO destaca por PROFUNDIDAD, HABITATS ejemplos como DESIERTOS, HABITATS ejemplos como MONTAÑAS, HABITATS ejemplos como PANTANOS, FLAMENCO ANDINO se desarrollan en HABITATS, BIOMAS sigue BIOSFERA, ORGANELOS CELULARES de los cuales se originan CELULAS