WARNING:
JavaScript is turned OFF. None of the links on this concept map will
work until it is reactivated.
If you need help turning JavaScript On, click here.
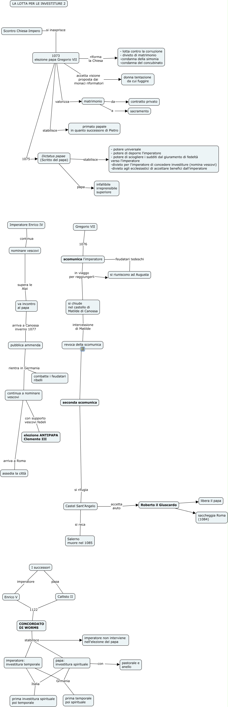
Questa Cmap, creata con IHMC CmapTools, contiene informazioni relative a: Lotta per le investiture 2, papa: investitura spirituale con pastorale e anello, continua a nominare vescovi arriva a Roma assedia la città, Scontro Chiesa-Impero si inasprisce 1073 elezione papa Gregorio VII, continua a nominare vescovi con supporto vescovi fedeli elezione ANTIPAPA Clemente III, nominare vescovi supera le Alpi va incontro al papa, scomunica l'imperatore in viaggo per raggiungerli si riuniscono ad Augusta, matrimonio da contratto privato, va incontro al papa arriva a Canossa inverno 1077 pubblica ammenda, Enrico V 1122 CONCORDATO DI WORMS, Castel Sant'Angelo accetta aiuto Roberto il Giuscardo, Gregorio VII 1076 scomunica l'imperatore, matrimonio a sacramento, imperatore: investitura temporale Italia prima investitura spirituale poi temporale, 1073 elezione papa Gregorio VII accetta visione proposta dai monaci riformatori donna tentazione da cui fuggire, revoca della scomunica ???? seconda scomunica, I successori papa Callisto II, 1073 elezione papa Gregorio VII stabilisce primato papale in quanto successore di Pietro, scomunica l'imperatore in viaggo per raggiungerli si chiude nel castello di Matilde di Canossa, CONCORDATO DI WORMS stabilisce papa: investitura spirituale, papa: investitura spirituale Italia prima investitura spirituale poi temporale