WARNING:
JavaScript is turned OFF. None of the links on this concept map will
work until it is reactivated.
If you need help turning JavaScript On, click here.
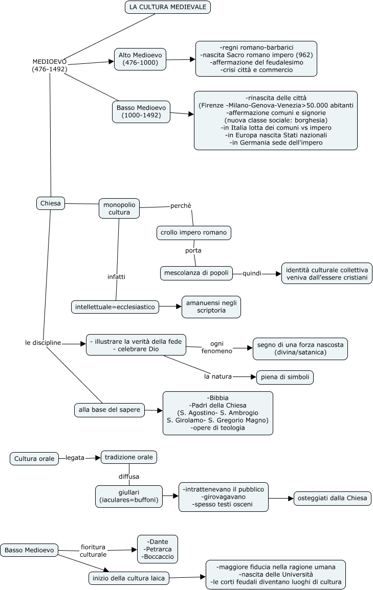
Questa Cmap, creata con IHMC CmapTools, contiene informazioni relative a: 1_La cultura medievale, Basso Medioevo ???? inizio della cultura laica, Basso Medioevo fioritura culturale -Dante -Petrarca -Boccaccio, alla base del sapere ???? -Bibbia -Padri della Chiesa (S. Agostino- S. Ambrogio S. Girolamo- S. Gregorio Magno) -opere di teologia, Chiesa le discipline - illustrare la verità della fede - celebrare Dio, mescolanza di popoli quindi identità culturale collettiva veniva dall'essere cristiani, LA CULTURA MEDIEVALE MEDIOEVO (476-1492) Chiesa, Chiesa le discipline alla base del sapere, LA CULTURA MEDIEVALE MEDIOEVO (476-1492) Alto Medioevo (476-1000), - illustrare la verità della fede - celebrare Dio la natura piena di simboli, crollo impero romano porta mescolanza di popoli, monopolio cultura perchè crollo impero romano, giullari (iaculares=buffoni) ???? -intrattenevano il pubblico -girovagavano -spesso testi osceni, LA CULTURA MEDIEVALE MEDIOEVO (476-1492) Basso Medioevo (1000-1492), intellettuale=ecclesiastico ???? amanuensi negli scriptoria, -intrattenevano il pubblico -girovagavano -spesso testi osceni ???? osteggiati dalla Chiesa, Alto Medioevo (476-1000) ???? -regni romano-barbarici -nascita Sacro romano impero (962) -affermazione del feudalesimo -crisi città e commercio, Basso Medioevo (1000-1492) ???? -rinascita delle città (Firenze -Milano-Genova-Veneziaᡪ.000 abitanti -affermazione comuni e signorie (nuova classe sociale: borghesia) -in Italia lotta dei comuni vs impero -in Europa nascita Stati nazionali -in Germania sede dell'impero, inizio della cultura laica ???? -maggiore fiducia nella ragione umana -nascita delle Università -le corti feudali diventano luoghi di cultura, monopolio cultura infatti intellettuale=ecclesiastico, Chiesa ????