WARNING:
JavaScript is turned OFF. None of the links on this concept map will
work until it is reactivated.
If you need help turning JavaScript On, click here.
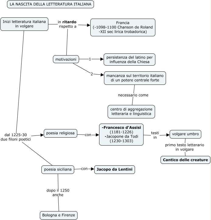
Questa Cmap, creata con IHMC CmapTools, contiene informazioni relative a: 1_ La nascita della letteratura italiana, poesia siciliana dopo il 1250 anche Bologna e Firenze, poesia religiosa con -Francesco d'Assisi (1181-1226) -Jacopone da Todi (1230-1303), motivazioni 2 mancanza sul territorio italiano di un potere centrale forte, -Francesco d'Assisi (1181-1226) -Jacopone da Todi (1230-1303) testi in volgare umbro, Inizi letteratura italiana in volgare dal 1225-30 due filoni poetici poesia siciliana, mancanza sul territorio italiano di un potere centrale forte necessario come centro di aggregazione letteraria e linguistica, motivazioni 1 persistenza del latino per influenza della Chiesa, Inizi letteratura italiana in volgare dal 1225-30 due filoni poetici poesia religiosa, volgare umbro primo testo letterario in volgare Cantico delle creature, poesia siciliana con Jacopo da Lentini, Inizi letteratura italiana in volgare in ritardo rispetto a motivazioni, Inizi letteratura italiana in volgare in ritardo rispetto a Francia (-1098-1100 Chanson de Roland -XII sec lirica trobadorica)