WARNING:
JavaScript is turned OFF. None of the links on this concept map will
work until it is reactivated.
If you need help turning JavaScript On, click here.
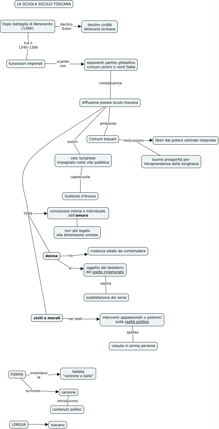
Questa Cmap, creata con IHMC CmapTools, contiene informazioni relative a: 3_Poesia siculo-toscana, FORMA inventano la ballata "canzone a ballo", FORMA scrivono canzone, civili e morali nei testi interventi appassionati o polemici sulla realtà politica, donna no creatura ideale da contemplare, oggetto del desiderio del poeta innamorato aspira soddisfazione dei sensi, ceto borghese impegnato nella vita pubblica caposcuola Guittone d'Arezzo, diffusione poesia siculo-toscana ambiente Comuni toscani, diffusione poesia siculo-toscana TEMI donna, diffusione poesia siculo-toscana autori ceto borghese impegnato nella vita pubblica, LINGUA ???? toscano, esponenti partito ghibellino comuni centro e nord Italia conseguenza diffusione poesia siculo-toscana, Dopo battaglia di Benevento (1266) declino Svevi declino civiltà letteraria siciliana, diffusione poesia siculo-toscana TEMI civili e morali, interventi appassionati o polemici sulla realtà politica spesso vissuta in prima persona, canzone introducono contenuti politici, Comuni toscani motivazioni buona prosperità per intraprendenza della borghesia, Comuni toscani motivazioni liberi dal potere centrale imperiale, concezione intima e individuale dell'amore ???? non più legato alla dimensione cortese, donna sì oggetto del desiderio del poeta innamorato, Dopo battaglia di Benevento (1266) tra il 1240-1266 funzionari imperiali