WARNING:
JavaScript is turned OFF. None of the links on this concept map will
work until it is reactivated.
If you need help turning JavaScript On, click here.
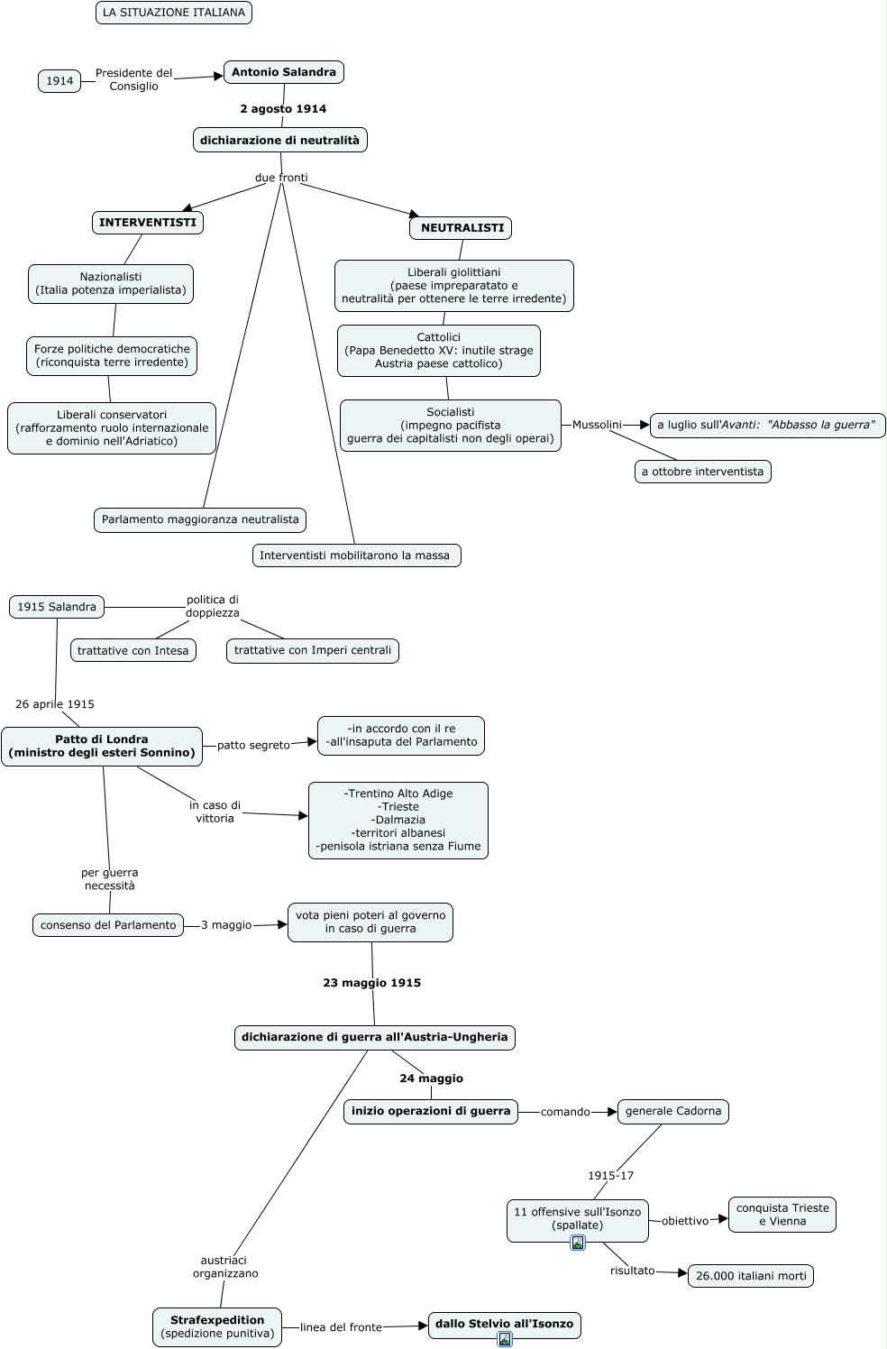
Questa Cmap, creata con IHMC CmapTools, contiene informazioni relative a: 3_La situazione in Italia, Cattolici (Papa Benedetto XV: inutile strage Austria paese cattolico) ???? Socialisti (impegno pacifista guerra dei capitalisti non degli operai), dichiarazione di neutralità due fronti Interventisti mobilitarono la massa, dichiarazione di neutralità due fronti NEUTRALISTI, generale Cadorna 1915-17 11 offensive sull'Isonzo (spallate), 1915 Salandra politica di doppiezza trattative con Intesa, 11 offensive sull'Isonzo (spallate) risultato 26.000 italiani morti, Strafexpedition (spedizione punitiva) linea del fronte dallo Stelvio all'Isonzo, Antonio Salandra 2 agosto 1914 dichiarazione di neutralità, Patto di Londra (ministro degli esteri Sonnino) in caso di vittoria -Trentino Alto Adige -Trieste -Dalmazia -territori albanesi -penisola istriana senza Fiume, dichiarazione di neutralità due fronti Parlamento maggioranza neutralista, Liberali giolittiani (paese impreparatato e neutralità per ottenere le terre irredente) ???? Cattolici (Papa Benedetto XV: inutile strage Austria paese cattolico), 1914 Presidente del Consiglio Antonio Salandra, Forze politiche democratiche (riconquista terre irredente) ???? Liberali conservatori (rafforzamento ruolo internazionale e dominio nell'Adriatico), INTERVENTISTI ???? Nazionalisti (Italia potenza imperialista), dichiarazione di guerra all'Austria-Ungheria austriaci organizzano Strafexpedition (spedizione punitiva), Patto di Londra (ministro degli esteri Sonnino) per guerra necessità consenso del Parlamento, Socialisti (impegno pacifista guerra dei capitalisti non degli operai) Mussolini a luglio sull'Avanti: "Abbasso la guerra", consenso del Parlamento 3 maggio vota pieni poteri al governo in caso di guerra, inizio operazioni di guerra comando generale Cadorna, NEUTRALISTI ???? Liberali giolittiani (paese impreparatato e neutralità per ottenere le terre irredente)