WARNING:
JavaScript is turned OFF. None of the links on this concept map will
work until it is reactivated.
If you need help turning JavaScript On, click here.
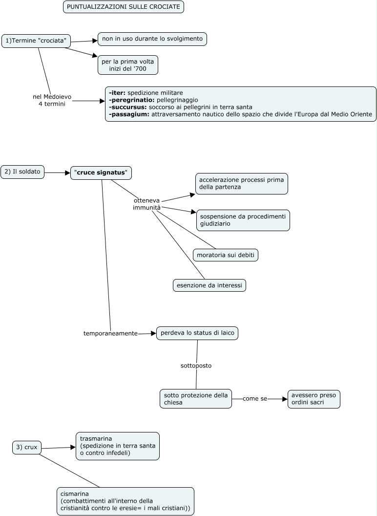
Questa Cmap, creata con IHMC CmapTools, contiene informazioni relative a: precisazioni, 2) Il soldato ???? "cruce signatus", 3) crux ???? trasmarina (spedizione in terra santa o contro infedeli), 1)Termine "crociata" ???? non in uso durante lo svolgimento, "cruce signatus" otteneva immunità accelerazione processi prima della partenza, "cruce signatus" temporaneamente perdeva lo status di laico, sotto protezione della chiesa come se avessero preso ordini sacri, 1)Termine "crociata" ???? per la prima volta inizi del '700, "cruce signatus" otteneva immunità moratoria sui debiti, 3) crux ???? cismarina (combattimenti all'interno della cristianità contro le eresie= i mali cristiani)), "cruce signatus" otteneva immunità esenzione da interessi, perdeva lo status di laico sottoposto sotto protezione della chiesa, 1)Termine "crociata" nel Medoievo 4 termini -iter: spedizione militare -peregrinatio: pellegrinaggio -succursus: soccorso ai pellegrini in terra santa -passagium: attraversamento nautico dello spazio che divide l'Europa dal Medio Oriente, "cruce signatus" otteneva immunità sospensione da procedimenti giudiziario